Triangular distribution

Triangular
Probability density function

Cumulative distribution function

Parameters

Support
PDF
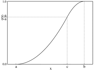
CDF
Mean
Median
Mode
Variance
Skewness
Ex. kurtosis
Entropy
MGF
CF

In probability theory and statistics, the triangular distribution is a continuous probability distribution with lower limit a, upper limit b and mode c, where a < b and a  c  b.

Special cases

Mode at a bound

The distribution simplifies when c = a or c = b. For example, if a = 0, b = 1 and c = 1, then the PDF and CDF become:

Symmetric triangular distribution

This distribution for a = 0, b = 1 and c = 0.5—the mode (i.e., the peak) is exactly in the middle of the interval—corresponds to the distribution of the mean of two standard uniform variables, i.e., the distribution of X = (X1 + X2)/2, where X1, X2 are two independent random variables with standard uniform distribution in [0, 1].

Distribution of the absolute difference of two standard uniform variables

This distribution for a = 0, b = 1 and c = 0 is distribution of X = |X1  X2|, where X1, X2 are two independent random variables with standard uniform distribution.

Generating Triangular-distributed random variates

Given a random variate U drawn from the uniform distribution in the interval (0, 1), then the variate

[1]

where F(c) = (c-a)/(b-a), has a triangular distribution with parameters a, b and c. This can be obtained from the cumulative distribution function.

Use of the distribution

The triangular distribution is typically used as a subjective description of a population for which there is only limited sample data, and especially in cases where the relationship between variables is known but data is scarce (possibly because of the high cost of collection). It is based on a knowledge of the minimum and maximum and an "inspired guess" [2] as to the modal value. For these reasons, the triangle distribution has been called a "lack of knowledge" distribution.

Business simulations

The triangular distribution is therefore often used in business decision making, particularly in simulations. Generally, when not much is known about the distribution of an outcome, (say, only its smallest and largest values) it is possible to use the uniform distribution. But if the most likely outcome is also known, then the outcome can be simulated by a triangular distribution. See for example under corporate finance.

Project management

The triangular distribution, along with the Beta distribution, is also widely used in project management (as an input into PERT and hence critical path method (CPM)) to model events which take place within an interval defined by a minimum and maximum value.

Audio dithering

The symmetric triangular distribution is commonly used in audio dithering, where it is called TPDF (Triangular Probability Density Function).

See also

References

This article is issued from Wikipedia - version of the 6/10/2016. The text is available under the Creative Commons Attribution/Share Alike but additional terms may apply for the media files.