Gamma/Gompertz distribution

Gamma/Gompertz distribution
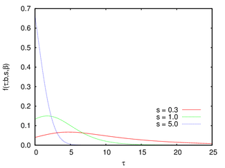
Probability density function


Note: b=0.4, β=3

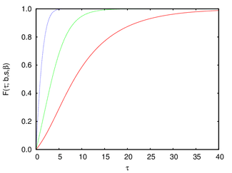
Cumulative distribution function

Parameters
Support
PDF
CDF
Mean
           

           
Median
Mode
Variance
           








MGF



In probability and statistics, the Gamma/Gompertz distribution is a continuous probability distribution. It has been used as an aggregate-level model of customer lifetime and a model of mortality risks.

Specification

Probability density function

The probability density function of the Gamma/Gompertz distribution is:

where is the scale parameter and are the shape parameters of the Gamma/Gompertz distribution.

Cumulative distribution function

The cumulative distribution function of the Gamma/Gompertz distribution is:

Moment generating function

The moment generating function is given by:

where is a Hypergeometric function.

Properties

The Gamma/Gompertz distribution is a flexible distribution that can be skewed to the right or to the left.

Related distributions

See also

Notes

  1. 1 2 Bemmaor, A.C.; Glady, N. (2012)

References

This article is issued from Wikipedia - version of the 6/16/2015. The text is available under the Creative Commons Attribution/Share Alike but additional terms may apply for the media files.