Star system
| |||
| |||
A star system or stellar system is a small number of stars that orbit each other,[1] bound by gravitational attraction. A large number of stars bound by gravitation is generally called a star cluster or galaxy, although, broadly speaking, they are also star systems. Star systems are not to be confused with planetary systems, which include planets and similar bodies.
A star system of two stars is known as a binary star, binary star system or physical double star. If there are no tidal effects, no perturbation from other forces, and no transfer of mass from one star to the other, such a system is stable, and both stars will trace out an elliptical orbit around the center of mass of the system indefinitely. (See Two-body problem). Examples of binary systems are Sirius, Procyon and Cygnus X-1, the last of which probably consists of a star and a black hole.
A multiple star system consists of three or more stars that appear from Earth to be close to one another in the sky. This may result from the stars actually being physically close and gravitationally bound to each other, in which case it is a physical multiple star, or this closeness may be merely apparent, in which case it is an optical multiple star (meaning that the stars may appear to be close to each other when viewed from planet Earth, as they both seem to occupy the same point in the sky, but in reality, one star may be much further away from Earth than the other, which is not readily apparent unless one can view them from a different angle). Physical multiple stars are also commonly called multiple stars or multiple star systems.[2][3][4][5][6]
Most multiple star systems are triple stars. Systems with four or more components are less likely to occur.[5] Multiple-star systems are called triple, trinary or ternary if they contain three stars; quadruple or quaternary if they contain four stars; quintuple or quintenary with five stars; sextuple or sextenary with six stars; septuple or septenary with seven stars. These systems are smaller than open star clusters, which have more complex dynamics and typically have from 100 to 1,000 stars.[7] Most multiple star systems known are triple; for higher multiplicities, the number of known systems with a given multiplicity decreases exponentially with multiplicity.[8] For example, in the 1999 revision of Tokovinin's catalog[3] of physical multiple stars, 551 out of the 728 systems described are triple. However, because of selection effects, knowledge of these statistics is very incomplete.[9]
Multiple-star systems can be divided into two main dynamical classes: hierarchical systems which are stable and consist of nested orbits that don't interact much and so each level of the hierarchy can be treated as a Two-body problem, or the trapezia which have unstable strongly interacting orbits and are modelled as an n-body problem, exhibiting chaotic behavior.[10]
Hierarchical systems
Most multiple-star systems are organized in what is called a hierarchical system: the stars in the system can be divided into two smaller groups, each of which traverses a larger orbit around the system's center of mass. Each of these smaller groups must also be hierarchical, which means that they must be divided into smaller subgroups which themselves are hierarchical, and so on.[12] Each level of the hierarchy can be treated as a two-body problem by considering close pairs as if they were a single star. In these systems there is little interaction between the orbits and the stars' motion will continue to approximate stable[5][13] Keplerian orbits around the system's center of mass,[14] unlike the unstable trapezia systems or the even more complex dynamics of the large number of stars in star clusters and galaxies.
Triple star systems
In a physical triple star system, each star orbits the center of mass of the system. Usually, two of the stars form a close binary system, and the third orbits this pair at a distance much larger than that of the binary orbit. This arrangement is called hierarchical.[15][16] The reason for this is that if the inner and outer orbits are comparable in size, the system may become dynamically unstable, leading to a star being ejected from the system.[17] Triple stars that are not all gravitationally bound might comprise a physical binary and an optical companion, such as Beta Cephei, or rarely, a purely optical triple star, such as Gamma Serpentis.
Higher multiplicities

- multiplex
- simplex, binary system
- simplex, triple system
- simplex, quadruple system, hierarchy 2
- simplex, quadruple system, hierarchy 3;
- simplex, quintuple system, hierarchy 4.
Hierarchical multiple star systems with more than three stars can produce a number of more complicated arrangements, which can be illustrated by what Evans (1968) has called a mobile diagram. These are similar to ornamental mobiles hung from the ceiling. Some examples can be seen in the figure to the right. Each level of the diagram illustrates the decomposition of the system into two or more systems with smaller size. Evans calls a diagram multiplex if there is a node with more than two children, i.e. if the decomposition of some subsystem involves two or more orbits with comparable size. Because, as we have already seen for triple stars, this may be unstable, multiple stars are expected to be simplex, meaning that at each level there are exactly two children. Evans calls the number of levels in the diagram its hierarchy.[18]
- A simplex diagram of hierarchy 1, as in (b), describes a binary system.
- A simplex diagram of hierarchy 2 may describe a triple system, as in (c), or a quadruple system, as in (d).
- A simplex diagram of hierarchy 3 may describe a system with anywhere from four to eight components. The mobile diagram in (e) shows an example of a quadruple system with hierarchy 3, consisting of a single distant component orbiting a close binary system, with one of the components of the close binary being an even closer binary.
- A real example of a system with hierarchy 3 is Castor, also known as Alpha Geminorum or α Gem. It consists of what appears to be a visual binary star which, upon closer inspection, can be seen to consist of two spectroscopic binary stars. By itself, this would be a quadruple hierarchy 2 system as in (d), but it is orbited by a fainter more distant component, which is also a close red dwarf binary. This forms a sextuple system of hierarchy 3.[19]
- The maximum hierarchy occurring in A. A. Tokovinin's Multiple Star Catalogue, as of 1999, is 4.[20] For example, the stars Gliese 644A and Gliese 644B form what appears to be a close visual binary star; because Gliese 644B is a spectroscopic binary, this is actually a triple system. The triple system has the more distant visual companion Gliese 643 and the still more distant visual companion Gliese 644C, which, because of their common motion with Gliese 644AB, are thought to be gravitationally bound to the triple system. This forms a quintuple system whose mobile diagram would be the diagram of level 4 appearing in (f).;[21]
Higher hierarchies are also possible.[16][22] Most of these higher hierarchies either are stable or suffer from internal perturbations.[23][24][25] Others consider complex multiple stars will in time theoretically disintegrate into less complex multiple stars, like more common observed triples or quadruples are possible.[26][27]
Trapezia
Trapezia are usually very young, unstable systems. These are thought to form in stellar nurseries, and quickly fragment into stable multiple stars, which in the process may eject components as galactic high-velocity stars.[28][29] They are named after the multiple star system known as the Trapezium Cluster in the heart of the Orion Nebula.[28] Such systems are not rare, and commonly appear close to or within bright nebulae. These stars have no standard hierarchical arrangements, but compete for stable orbits, where the center of gravity is not fixed at some point but moves as the stars change their mutual positions. This relationship is called interplay.[30] Such stars eventually settle down to a close binary with a distant companion, with the other star(s) previously in the system ejected into interstellar space at high velocities.[30] Example of such events may explain the runaway stars that might have been ejected during a collision of two binary star groups or a multiple system. This event is credited with ejecting AE Aurigae, Mu Columbae and 53 Arietis at above 200 km·s−1 and has been traced to the Trapezium cluster in the Orion Nebula some two million years ago.[31][32]
Designations and nomenclature
Multiple star designations
The components of multiple stars can be specified by appending the suffixes A, B, C, etc., to the system's designation. Suffixes such as AB may be used to denote the pair consisting of A and B. The sequence of letters B, C, etc. may be assigned in order of separation from the component A.[33][34] Components discovered close to an already known component may be assigned suffixes such as Aa, Ba, and so forth.[34]
Nomenclature in the Multiple Star Catalogue

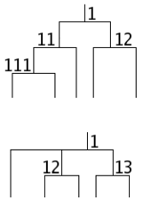
A. A. Tokovinin's Multiple Star Catalogue uses a system in which each subsystem in a mobile diagram is encoded by a sequence of digits. In the mobile diagram (d) above, for example, the widest system would be given the number 1, while the subsystem containing its primary component would be numbered 11 and the subsystem containing its secondary component would be numbered 12. Subsystems which would appear below this in the mobile diagram will be given numbers with three, four, or more digits. When describing a non-hierarchical system by this method, the same subsystem number will be used more than once; for example, a system with three visual components, A, B, and C, no two of which can be grouped into a subsystem, would have two subsystems numbered 1 denoting the two binaries AB and AC. In this case, if B and C were subsequently resolved into binaries, they would be given the subsystem numbers 12 and 13.[35]
Future multiple star system nomenclature
The current nomenclature for double and multiple stars can cause confusion as binary stars discovered in different ways are given different designations (for example, discoverer designations for visual binary stars and variable star designations for eclipsing binary stars), and, worse, component letters may be assigned differently by different authors, so that, for example, one person's A can be another's C.[36] Discussion starting in 1999 resulted in four proposed schemes to address this problem:[36]
- KoMa, a hierarchical scheme using upper- and lower-case letters and Arabic and Roman numerals;
- The Urban/Corbin Designation Method, a hierarchical numeric scheme similar to the Dewey Decimal Classification system;[37]
- The Sequential Designation Method, a non-hierarchical scheme in which components and subsystems are assigned numbers in order of discovery;[38] and
- WMC, the Washington Multiplicity Catalog, a hierarchical scheme in which the suffixes used in the Washington Double Star Catalog are extended with additional suffixed letters and numbers.
For a designation system, identifying the hierarchy within the system has the advantage that it makes identifying subsystems and computing their properties easier. However, it causes problems when new components are discovered at a level above or intermediate to the existing hierarchy. In this case, part of the hierarchy will shift inwards. Components which are found to be nonexistent, or are later reassigned to a different subsystem, also cause problems.[39][40]
During the 24th General Assembly of the International Astronomical Union in 2000, the WMC scheme was endorsed and it was resolved by Commissions 5, 8, 26, 42, and 45 that it should be expanded into a usable uniform designation scheme.[36] A sample of a catalog using the WMC scheme, covering half an hour of right ascension, was later prepared.[41] The issue was discussed again at the 25th General Assembly in 2003, and it was again resolved by commissions 5, 8, 26, 42, and 45, as well as the Working Group on Interferometry, that the WMC scheme should be expanded and further developed.[42]
The sample WMC is hierarchically organized; the hierarchy used is based on observed orbital periods or separations. Since it contains many visual double stars, which may be optical rather than physical, this hierarchy may be only apparent. It uses upper-case letters (A, B, ...) for the first level of the hierarchy, lower-case letters (a, b, ...) for the second level, and numbers (1, 2, ...) for the third. Subsequent levels would use alternating lower-case letters and numbers, but no examples of this were found in the sample.[36]
Examples
Binary
- Sirius, a binary consisting of a main-sequence type A star and a white dwarf
- Procyon, which is similar to Sirius
- Mira, a variable
- Delta Cephei, a Cepheid variable
- Epsilon Aurigae, an eclipsing binary
- Spica
Triple

- HR 3617 is a multiple star with three component stars, HR 3617A, HR 3617B, and HR 3617C. A and B form a physical binary star, while C appears to be optical.
- Alpha Centauri is a triple star composed of a main binary yellow dwarf pair (Alpha Centauri A and Alpha Centauri B), and an outlying red dwarf, Proxima Centauri. Both A and B form a physical binary star, designated as Alpha Centauri AB, α Cen AB, or RHD 1 AB, where the AB denotes this is a binary system.[43] The moderately eccentric orbit of the binary can make the components be as close as 11 AU or as far away as 36 AU. Proxima is much further away (~15,000 AU) from α Cen AB than they are to each other. Although this distance is still comparatively small to interstellar distances, it is still debatable whether Proxima, whose orbital period would be more than 500,000 years, is gravitationally bound to α Cen AB.[44]
- Polaris or Alpha Ursae Minoris (α UMi), the north star, is a triple star system in which the closer companion star is extremely close to the main star—so close that it was only known from its gravitational tug on Polaris A (α UMi A) until it was imaged by the Hubble Space Telescope in 2006.
- Gliese 667, which houses the "super-Earth" Gliese 667Cc is a triple star system.
- HD 188753 is a triple star system located approximately 149 light-years away from Earth in the constellation Cygnus. The system is composed of HD 188753A, a yellow dwarf; HD 188753B, an orange dwarf; and HD 188753C, a red dwarf. B and C orbit each other every 156 days, and, as a group, orbit A every 25.7 years.[45]
- Xi Tauri (ξ Tau, ξ Tauri) is a triple star system in the constellation Taurus. Xi Tauri is a spectroscopic and eclipsing triple star. It consists of three blue-white B-type main sequence dwarfs. Two of the stars are in a close orbit and revolve around each other once every 7.15 days. These in turn orbit the third star once every 145 days. The mean combined apparent magnitude of the system is +3.73 but, because the stars eclipse one another during their orbits, it is classified as a variable star, and its brightness varies from magnitude +3.70 to +3.79. Xi Tauri is approximately 222 light years from Earth.
- Fomalhaut (α PsA, α Piscis Austrini) is a triple star system in the constellation Piscis Austrinus. It was discovered to be a triple system in 2013, when the K type flare star TW Piscis Austrini and the red dwarf LP 876-10 were all confirmed to share proper motion through space. The primary has a massive dust disk similar to that of the early Solar System, but much more massive. It also contains a gas giant, Fomalhaut b. That same year, the tertiary star, LP 876-10 was also confirmed to house a dust disk.
Quadruple
- Capella, a pair of giant stars orbited by a pair of red dwarfs, around 42 light years away from the Solar System. It has an apparent magnitude of around −0.47, making Capella one of the brightest stars in the night sky.
- 4 Centauri[46]
- Mizar is often said to have been the first binary star discovered when it was observed in 1650 by Giovanni Battista Riccioli[47], p. 1[48] but it was probably observed earlier, by Benedetto Castelli and Galileo. Later, spectroscopy of its components Mizar A and B revealed that they are both binary stars themselves.[49]
- HD 98800
- The Kepler 64 system has the planet PH1 (discovered in 2012 by the Planet Hunters group, a part of the Zooniverse) orbiting two of the four stars, making it to be the first known planet to be in a quadruple star system.[50]
- KOI-2626 is the first quadruple star system with a planet that is potentially habitable.[51]
Quintuple
- 91 Aquarii
- Delta Orionis
- HD 155448[52]
- KIC 4110611[53]
- 1SWASP J093010.78+533859.5[54]
Sextuple
- Beta Tucanae [55]
- Castor[56]
- HD 139691[57]
- If Alcor is considered part of the Mizar system, the system can be considered a sextuple.
Septuple
See also
- Binary (and multiple) stars in fiction
- Binary star
- Double star
- Exoplanet
- Planetary system
- Solar System
- Xi Tauri
References
- ↑ "Star system" in Modern Dictionary of Astronomy and Space Technology. A.S. Bhatia, ed. New Delhi: Deep & Deep Publications, 2005. ISBN 81-7629-741-0
- ↑ p. 16, Understanding Variable Stars, John R. Percy, Cambridge: Cambridge University Press, 2007, ISBN 0-521-23253-8.
- 1 2 MSC—a catalogue of physical multiple stars, A. A. Tokovinin, Astronomy and Astrophysics Supplement Series 124 (1997), 75–84; online versions at VizieR and the Multiple Star Catalog.
- ↑ Hipparcos: Double and Multiple Stars, web page, accessed October 31, 2007.
- 1 2 3 MSC – a catalogue of physical multiple stars, A. A. Tokovinin, Astronomy and Astrophysics Supplement Series 124 (July 1997), pp. 75–84.
- ↑ Binary and Multiple Stars, web page, accessed May 26, 2007.
- ↑ p. 24, Galactic Dynamics, James Binney and Scott Tremaine, Princeton University Press, 1987, ISBN 0-691-08445-9.
- ↑ Statistics of multiple stars: some clues to formation mechanisms, A. Tokovinin, in the proceedings of IAU Symposium 200, The Formation of Binary Stars, Potsdam, Germany, 10–15 April 2000. Bibcode 2001IAUS..200...84T.
- ↑ Statistics of multiple stars, A. Tokovinin, in The Environment and Evolution of Double and Multiple Stars, Proceedings of IAU Colloquium 191, held 3–7 February 2002 in Merida, Yucatan, Mexico, edited by Christine Allen and Colin Scarfe, Revista Mexicana de Astronomía y Astrofísica (Serie de Conferencias) 21 (August 2004), pp. 7–14, section 2
- ↑ Multiple Stellar Systems: Types and Stability, Peter J. T. Leonard, in Encyclopedia of Astronomy and Astrophysics, P. Murdin, ed., online edition at the Institute of Physics, orig. ed. published by Nature Publishing Group, 2001.
- ↑ "Smoke ring for a halo". Retrieved 26 October 2015.
- ↑ Stars of Higher Multiplicity, David S. Evans, Quarterly Journal of the Royal Astronomical Society 9 (1968), 388–400.
- ↑ Heintz, W. D. (1978). Double Stars. D. Reidel Publishing Company, Dordrecht. p. 1. ISBN 90-277-0885-1.
- ↑ Dynamics of multiple stars: observations, A. Tokovinin, in "Massive Stars in Interacting Binaries", 16–20 August 2004, Quebec (ASP Conf. Ser., in print).
- ↑ Heintz, W. D. (1978). Double Stars. D. Reidel Publishing Company, Dordrecht. pp. 66–67. ISBN 90-277-0885-1.
- 1 2 Evans, David S. (1968). "Stars of Higher Multiplicity". Quarterly Journal of the Royal Astronomical Society. 9: 388–400. Bibcode:1968QJRAS...9..388E.
- ↑ A Note on the Stability of Hierarchical Triple Stars with Initially Circular Orbits, L. G. Kiseleva, P. P. Eggleton, and J. P. Anosova, Monthly Notices of the Royal Astronomical Society 267, #1 (March 1994), pp. 161–166, Bibcode: 1994MNRAS.267..161K.
- ↑ pp. 393–394, Evans, David S. (1968). "Stars of Higher Multiplicity". Quarterly Journal of the Royal Astronomical Society. 9: 388–400. Bibcode:1968QJRAS...9..388E.
- ↑ Heintz, W. D. (1978). Double Stars. D. Reidel Publishing Company, Dordrecht. p. 72. ISBN 90-277-0885-1.
- ↑ MSC – a catalogue of physical multiple stars, A. A. Tokovinin, 1997–1999, CDS ID J/A+AS/124/75.
- ↑ Mazeh, Tzevi; et al. (2001). "Studies of multiple stellar systems – IV. The triple-lined spectroscopic system Gliese 644". Monthly Notices of the Royal Astronomical Society. 325: 343–357. arXiv:astro-ph/0102451
. Bibcode:2001MNRAS.325..343M. doi:10.1046/j.1365-8711.2001.04419.x.; see §7–8 for a discussion of the quintuple system. - ↑ Heintz, W. D. (1978). Double Stars. D. Reidel Publishing Company, Dordrecht. pp. 65–66. ISBN 90-277-0885-1.
- ↑ Harrington, R.S. (1970). "Encounter Phenomena in Triple Stars". Astronomical Journal. 75: 114–118. Bibcode:1970AJ.....75.1140H. doi:10.1086/111067.
- ↑ Fekel, Francis C (1987). "Multiple stars: Anathemas or friends?". Vistas in Astronomy. 30: 69–76. Bibcode:1987VA.....30...69F. doi:10.1016/0083-6656(87)90021-3.
- ↑ Zhuchkov, R. Ya.; Orlov, V. V.; Rubinov, A. V. (2006). "Multiple stars with low hierarchy: stable or unstable?". Publications of the Astronomical Observatory of Belgrade. 80: 155–160. Bibcode:2006POBeo..80..155Z.
- ↑ Rubinov, A. V. (2004). "Dynamical Evolution of Multiple Stars: Influence of the Initial Parameters of the System". Astronomy Reports. 48: 155–160. Bibcode:2004ARep...48...45R. doi:10.1134/1.1641122.
- ↑ Harrington, R. S. (1977). "Multiple Star Formation from N-Body System Decay". Rev. Mex. Astron. Astrofis. 3: 209. Bibcode:1977RMxAA...3..209H.
- 1 2 Heintz, W. D. (1978). Double Stars. D. Reidel Publishing Company, Dordrecht. pp. 67–68. ISBN 90-277-0885-1.
- ↑ Runaway Stars, Trapezia, and Subtrapezia, Christine Allen, Arcadio Poveda, and Alejandro Hernández-Alcántara, Revista Mexicana de Astronomía y Astrofísica (Serie de Conferencias) 25 (2006), pp. 13–15, Bibcode: 2006RMxAC..25...13A.
- 1 2 Heintz, W. D. (1978). Double Stars. D. Reidel Publishing Company, Dordrecht. p. 68. ISBN 90-277-0885-1.
- ↑ Blaauw, A.; Morgan, W.W. (1954). "The Space Motions of AE Aurigae and mu Columbae with Respect to the Orion Nebula". Astrophysical Journal. 119: 625. Bibcode:1954ApJ...119..625B. doi:10.1086/145866.
- ↑ Hoogerwerf, R.; de Bruijne, J.H.J.; de Zeeuw, P.T (2000). "The origin of runaway stars". Astrophysical Journal. 544 (2): 133–136. arXiv:astro-ph/0007436
. Bibcode:2000ApJ...544L.133H. doi:10.1086/317315. - ↑ Heintz, W. D. (1978). Double Stars. Dordrecht: D. Reidel Publishing Company. p. 19. ISBN 90-277-0885-1.
- 1 2 Format, The Washington Double Star Catalog, Brian D. Mason, Gary L. Wycoff, and William I. Hartkopf, Astrometry Department, United States Naval Observatory. Accessed on line August 20, 2008.
- ↑ A. A. Tokovinin (July 1997). "MSC – a catalogue of physical multiple stars" (Astronomy and Astrophysics Supplement Series, 124, section 2.4). pp. 75–84.
- 1 2 3 4 William I. Hartkopf & Brian D. Mason. "Addressing confusion in double star nomenclature: The Washington Multiplicity Catalog". United States Naval Observatory. Retrieved 2008-09-12.
- ↑ "Urban/Corbin Designation Method". United States Naval Observatory. Retrieved 2008-09-12.
- ↑ "Sequential Designation Method". United States Naval Observatory. Retrieved 2008-09-12.
- ↑ A. Tokovinin (April 18, 2000). "On the designation of multiple stars". Retrieved 2008-09-12.
- ↑ A. Tokovinin (April 17, 2000). "Examples of multiple stellar systems discovery history to test new designation schemes". Retrieved 2008-09-12.
- ↑ William I. Hartkopf & Brian D. Mason. "Sample Washington Multiplicity Catalog". United States Naval Observatory. Retrieved 2008-09-12.
- ↑ A new classification scheme for double and multiple stars, R. W. Argyle, The Observatory 124 (April 2004), pp. 94–96, Bibcode: 2004Obs...124...94A.
- ↑ Mason, B. D.; Wycoff, G. L. I.; Hartkopf, W. I. (2008). "Washington Visual Double Star Catalog, 2006.5 (WDS)". U. S.Naval Observatory, Washington D.C.
- ↑ Are Proxima and α Centauri Gravitationally Bound?, Jeremy G. Wertheimer, Gregory Laughlin, Astronomical Journal 132, #5 (November 2006), pp. 1995–1997.
- ↑ Does triple star orbit directly affect orbit time, Jeremy Hien, Jon Shewarts, Astronomical News 132, No. 6 (November 2011)
- ↑ 4 Centauri, entry in the Multiple Star Catalog.
- ↑ The Binary Stars, R. G. Aitken, New York: Semi-Centennial Publications of the University of California, 1918.
- ↑ Vol. 1, part 1, p. 422, Almagestum Novum, Giovanni Battista Riccioli, Bononiae: Ex typographia haeredis Victorij Benatij, 1651.
- ↑ A New View of Mizar, Leos Ondra, accessed on line 26 May 2007.
- ↑ Planet Hunters
- ↑ http://nexsci.caltech.edu/conferences/KeplerII/abstracts_posters/Ciardi.pdf
- ↑ http://adsabs.harvard.edu/abs/2011A%26A...533A..54S
- ↑ "Mysterious star stirs controversy in astronomy world". The Express Tribune. Agence France-Presse. 20 October 2015.
- ↑ http://arxiv.org/abs/1504.07065
- ↑ http://www.ctio.noao.edu/~atokovin/stars/index.php?ids=00316-6258
- ↑ Castor A and Castor B resolved in a simultaneous Chandra and XMM-Newton observation, B. Stelzer and V. Burwitz, Astronomy and Astrophysics 402 (May 2003), pp. 719–728.
- ↑ ADS 9731: A new sextuple system, A. A. Tokovinin, N. I. Shatskii, and A. K. Magnitskii, Astronomy Letters, 24, No. 6 (November 1998), pp. 795–801.
- ↑ Nu Scorpii, entry in the Multiple Star Catalog.
External links
| Wikimedia Commons has media related to Multiple star systems. |
- NASA Astronomy Picture of the Day: Triple star system (11 September 2002)
- NASA Astronomy Picture of the Day: Alpha Centauri system (23 March 2003)
- Alpha Centauri, APOD, 2002 April 25
- General news on triple star systems, TSN, 2008 April 22
- The Double Star Library is located at the U.S. Naval Observatory
- Naming New Extrasolar Planets
Individual specimens
- NASA Astronomy Picture of the Day: Triple star system (11 September 2002)
- NASA Astronomy Picture of the Day: Alpha Centauri system (23 March 2003)
- Alpha Centauri, APOD, 2002 April 25




