Western Romance languages
| Western Romance | |
|---|---|
| Geographic distribution: | France, Iberia, Northern Italy, and Switzerland |
| Linguistic classification: |
|
| Subdivisions: | |
| Glottolog: | west2813[1] |
|
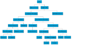
Classification of Romance languages | |
Western Romance languages are one of the two subdivisions of a proposed subdivision of the Romance languages based on the La Spezia–Rimini line. They include the Gallo-Romance and Iberian-Romance branches as well as northern Italian. The subdivision is based solely on the use of the "s" for pluralization and the weakening of some consonants, but that makes the categorization highly problematic because there is much higher lexical similarity between all dialects of Italian and French than between French and Spanish. There is also much higher morphological similarity between Spanish and Italian dialects than between Italian and French.
Based on mutual intelligibility, Dalby counts a dozen languages: Portuguese, Spanish, Asturian-Leonese, Aragonese, Catalan, Gascon, Provençal, Gallo-Wallon, French, Franco-Provençal, Romansh, and Ladin.[2] This classification criterion is however problematic, due to the much higher levels of mutual intelligibility between Italic and Iberian languages than between either of these with Gallo-Romance languages.[3]
Some classifications include Italo-Dalmatian; the resulting clade is generally called Italo-Western Romance. Other classifications place Italo-Dalmatian with Eastern Romance.
Sardinian does not fit into either Western or Eastern Romance, and may have split off before either.
Today the four most-widely spoken standardized Western Romance languages are Spanish (c. 410 million native), Portuguese (c. 220 million native, another 45 million or so second-language speakers, mainly in Lusophone Africa), French (c. 75 million native speakers, another 70 million or so second-language speakers, mostly in Francophone Africa), and Catalan (c. 7.2 million native). Many of these languages have large numbers of non-native speakers; this is especially the case for French, in widespread use throughout West Africa as a lingua franca.
Gallo-Romance
Gallo-Romance includes:[4]
- The Langues d'oïl, or Oïl languages. These include Standard French, Picard, Walloon, Lorrain and Norman.
- The Arpitan language, also known as Franco-Provençal. It shares features of both French and the Provençal dialect of Occitan. Sometimes included in the Oïl languages.
Gallo-Romance can include:
- The Rhaeto-Romance languages. They include Romansh of Switzerland, Ladin of the Dolomites area, Friulian of Friuli. Rhaeto-Romance languages can be classified as Gallo-Romance, or as an independent branch of the Western Romance languages.
- The Occitano-Romance languages of Southern France and East Iberia, includes Occitan and Catalan. Occitano-Romance languages can be classified as Gallo-Romance, Iberian-Romance, or as an independent branch of the Western Romance languages.
- The Occitan language, or langue d'oc, has dialects such as Provençal dialect, and Gascon-Aranese dialect.
- The Catalan language has standard forms of Catalan and Valencian. Can be classified as East Iberian.
- The Gallo-Italic languages. They include Piedmontese, Ligurian, Lombard, Emiliano-Romagnolo, Gallo-Italic of Sicily and Gallo-Italic of Basilicata. Gallo-Italic languages can be classified as Gallo-Romance or as Northern Italian dialects.
The Oïl languages, Arpitan and Rhaeto-Romance languages are sometimes called Gallo-Rhaetian.
Iberian-Romance
Iberian Romance languages of the Iberian Peninsula include:[4]
- The West Iberian languages:
- The Castilian languages: includes Spanish and Judaeo-Spanish.
- The Galician-Portuguese languages: includes Portuguese, Galician, Fala and Uruguayan Portuñol.
- The Astur-Leonese languages: they are, from east to west, Cantabrian, central-eastern Asturian and Leonese proper. Going from north to south, they are Leonese proper, Mirandese, Extremaduran and Barranquenho.
- The Pyrenean–Mozarabic languages: includes Aragonese, and the extinct Mozarabic. Can be classified as West Iberian.
- The East Iberian language, or Catalan language: usually classified as part of Occitano-Romance, see Gallo-Romance above.
References
- ↑ Hammarström, Harald; Forkel, Robert; Haspelmath, Martin; Bank, Sebastian, eds. (2016). "Western Romance". Glottolog 2.7. Jena: Max Planck Institute for the Science of Human History.
- ↑ David Dalby, 1999/2000, The Linguasphere register of the world’s languages and speech communities. Observatoire Linguistique, Linguasphere Press. Volume 2. Oxford.
- ↑
- 1 2 Nordhoff, Sebastian; Hammarström, Harald; Forkel, Robert; Haspelmath, Martin, eds. (2013). "Western Romance". Glottolog. Leipzig: Max Planck Institute for Evolutionary Anthropology.
