Van der Waals equation

The van der Waals equation (or van der Waals equation of state) is an equation relating the density of gases and liquids (fluids) to the pressure (p), volume (V), and temperature (T) conditions (i.e., it is a thermodynamic equation of state). It can be viewed as an adjustment to the ideal gas law that takes into account the non-zero volume of gas molecules, which are subject to an inter-particle attraction. It was derived in 1873 by Johannes Diderik van der Waals, who received the Nobel Prize in 1910 for "his work on the equation of state for gases and liquids."

It is available via its traditional derivation (a mechanical equation of state), or via a derivation based in statistical thermodynamics, the latter of which provides the partition function of the system and allows thermodynamic functions to be specified. It successfully approximates the behavior of real fluids above their critical temperatures and is qualitatively reasonable for their liquid and low-pressure gaseous states at low temperatures. However, near the transitions between gas and liquid, in the range of p, V, and T where the liquid phase and the gas phase are in equilibrium, the van der Waals equation fails to accurately model observed experimental behaviour, in particular that p is a constant function of V at given temperatures. As such, the van der Waals model is not useful only for calculations intended to predict real behavior in regions near the critical point. Empirical corrections to address these predictive deficiencies have been inserted into the van der Waals model, e.g., by James Clerk Maxwell in his equal area rule, and related but distinct theoretical models, e.g., based on the principle of corresponding states, have been developed to achieve better fits to real fluid behaviour in equations of comparable complexity.

Overview and history

The van der Waals equation is a thermodynamic equation of state is based on the theory that fluids are composed of particles with non-zero volumes, and subject to a (not necessarily pairwise) inter-particle attractive force. It was based on work in theoretical physical chemistry performed in the late 19th century by Johannes Diderik van der Waals, who did related work on the attractive force that also bears his name. The equation is known to be based on a traditional set of derivations deriving from van der Waals' and related efforts, as well as a set of derivation based in statistical thermodynamics, see below.

van der Waals' early, primary interests were in the field of thermodynamics, where a first influence was the published work by Rudolf Clausius on heat, in 1857; other significant influences were the writings by James Clerk Maxwell, Ludwig Boltzmann, and Willard Gibbs.[1] After initial pursuit of teaching credentials, Clausius' undergraduate coursework in mathematics and physics at the University of Leiden in the Netherlands led, with significant hurdles, to his acceptance for doctoral studies at Leiden under Pieter Rijke. His dissertation was guided by a desire to explain the late-career experimental observation, in 1869 by Irish professor of chemistry Thomas Andrews (Queen's University Belfast), of the existence of critical temperatures in fluids.[2] van der Waals doctoral research culminated in an 1873 dissertation that provided a semi-quantitative theory describing the gas-liquid change of state and the origin of a critical temperature, Over de Continuïteit van den Gas-en Vloeistof[-]toestand (Dutch; in English, On the Continuity of the Gas- and Liquid-State); it was in this dissertation that the first derivations of what we now refer to as the van der Waals equation appeared.[3] James Clerk Maxwell reviewed and lauded its published content in the British science journal Nature,[4][5] and van der Waals began independent work that would result in his receipt of the Nobel Prize in 1910, which emphasized the contribution of his formulation of this "equation of state for gases and liquids."[1]

Equation

van der Waals isotherms. The model correctly predicts a mostly incompressible liquid phase, but the oscillations in the phase transition zone do not fit experimental data.
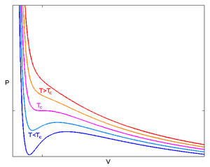
van der Waals isotherms and oscillations, temperatures, T, below and above TC. Shown in this PV diagram are a series of 5 isotherms for temperatures ranging from below (blue) to above (red) TC, where the upward arise and downward dip in the isotherm predicted by the van der Waals equation (the "oscillation," especially evident for the two isotherms for values of T < TC) is evident in the region of the gas-liquid phase transition.

The equation relates four state variables: the pressure of the fluid p, the total volume of the fluid's container V, the number of particles N, and the absolute temperature of the system T.

The intensive, microscopic form of the equation is:

[1]

where

is the volume of the container occupied by each particle (not the velocity of a particle), and k is the Boltzmann constant.

Two extra parameters are introduced: a' is a measure of the average attraction between particles, and b' is the volume excluded from v by a particle.

The equation can be also written in extensive, molar form:

[6]

where

is a measure of the average attraction between particles,

is the volume excluded by a mole of particles,

is the number of moles,

is the universal gas constant, and NA is Avogadro's constant.

A careful distinction must be drawn between the volume available to a particle and the volume of a particle. In particular, in the first equation v refers to the empty space available per particle. That is, v is the volume V of the container divided by the total number of particles N; the parameter b', on the other hand, is proportional to the proper volume of a single particle - the volume bounded by the atomic radius. This is the volume to be subtracted from v because of the space taken up by one particle. In van der Waals' original derivation, given below, b' is four times the proper volume of the particle. Observe further that the pressure p goes to infinity when the container is completely filled with particles so that there is no void space left for the particles to move; this occurs when V = nb.[7]

Validity

The van der Waals equation is mathematically simple, but it nevertheless predicts the experimentally observed transition between vapor and liquid, and predicts critical behaviour.[8]:289

Above the critical temperature, TC, the van der Waals equation is an improvement over the ideal gas law, and for lower temperatures, i.e., T < TC, the equation is also qualitatively reasonable for the liquid and low-pressure gaseous states; however, with respect to the first-order phase transition, i.e., the range of (p, V, T) where a liquid phase and a gas phase would be in equilibrium, the equation appears to fail to predict observed experimental behaviour, in the sense that p is typically observed to be constant as a function of V for a given temperature in the two-phase region. This apparent discrepancy is resolved in the context of vapour–liquid equilibrium: at a particular temperature, there exist two points on the van der Waals isotherm that have the same chemical potential, and thus a system in thermodynamic equilibrium will appear to traverse a straight line on the pV diagram as the ratio of vapour to liquid changes. However, in such a system, there are really only two points present (the liquid and the vapour) rather than a series of states connected by a line, so connecting the locus of points is incorrect: it is not an equation of multiple states, but an equation of (a single) state. It is indeed possible to compress a gas beyond the point at which it would typically condense, given the right conditions, and it is also possible to expand a liquid beyond the point at which it would usually boil. Such states are called "metastable" states. Such behaviour is qualitatively (though perhaps not quantitatively) predicted by the van der Waals equation of state.[9]

However, the values of physical quantities as predicted with the van der Waals equation of state "are in very poor agreement with experiment," so the model's utility is limited to qualitative rather than quantitative purposes.[8]:289 Empirically-based corrections can easily be inserted into the van der Waals model (see Maxwell's correction, below), but in so doing, the modified expression is no longer as simple an analytical model; in this regard, other models, such as those based on the principle of corresponding states, achieve a better fit with roughly the same work. Even with its acknowledged shortcomings, the pervasive use of the van der Waals equation in standard university physical chemistry textbooks makes clear its importance as a pedagogic tool to aid understanding fundamental physical chemistry ideas involved in developing theories of vapour–liquid behavior and equations of state.[10][11][12] In addition, other (more accurate) equations of state such as the Redlich–Kwong and Peng–Robinson equation of state are essentially modifications of the van der Waals equation of state.

Derivation

Textbooks in physical chemistry generally give two derivations of the title equation. One is the conventional derivation that goes back to van der Waals, a mechanical equation of state that cannot be used to specify all thermodynamic functions; the other is a statistical mechanics derivation that makes explicit the intermolecular potential neglected in the first derivation. A particular advantage of the statistical mechanical derivation is that it yields the partition function for the system, and allows all thermodynamic functions to be specified (including the mechanical equation of state).

Conventional derivation

Consider one mole of gas composed of non-interacting point particles that satisfy the ideal gas law:(see any standard Physical Chemistry text, op. cit.)

Next assume that all particles are hard spheres of the same finite radius r (the van der Waals radius). The effect of the finite volume of the particles is to decrease the available void space in which the particles are free to move. We must replace V by V  b, where b is called the excluded volume or "co-volume". The corrected equation becomes

The excluded volume is not just equal to the volume occupied by the solid, finite-sized particles, but actually four times that volume. To see this, we must realize that a particle is surrounded by a sphere of radius 2r (two times the original radius) that is forbidden for the centers of the other particles. If the distance between two particle centers were to be smaller than 2r, it would mean that the two particles penetrate each other, which, by definition, hard spheres are unable to do. Please explain the significance of different p values.

The excluded volume for the two particles (of average diameter d or radius r) is

,

which divided by two (the number of colliding particles) gives the excluded volume per particle:

,

So b is four times the proper volume of the particle. It was a point of concern to van der Waals that the factor four yields an upper bound; empirical values for b are usually lower. Of course, molecules are not infinitely hard, as van der Waals thought, and are often fairly soft.

Next, we introduce a (not necessarily pairwise) attractive force between the particles. van der Waals assumed that, notwithstanding the existence of this force, the density of the fluid is homogeneous; furthermore, he assumed that the range of the attractive force is so small that the great majority of the particles do not feel that the container is of finite size. Given the homogeneity of the fluid, the bulk of the particles do not experience a net force pulling them to the right or to the left. This is different for the particles in surface layers directly adjacent to the walls. They feel a net force from the bulk particles pulling them into the container, because this force is not compensated by particles on the side where the wall is (another assumption here is that there is no interaction between walls and particles, which is not true as can be seen from the phenomenon of droplet formation; most types of liquid show adhesion). This net force decreases the force exerted onto the wall by the particles in the surface layer. The net force on a surface particle, pulling it into the container, is proportional to the number density

.

The number of particles in the surface layers is, again by assuming homogeneity, also proportional to the density. In total, the force on the walls is decreased by a factor proportional to the square of the density, and the pressure (force per unit surface) is decreased by

,

so that

Upon writing n for the number of moles and nVm = V, the equation obtains the second form given above,

It is of some historical interest to point out that van der Waals, in his Nobel prize lecture, gave credit to Laplace for the argument that pressure is reduced proportional to the square of the density.

Statistical thermodynamics derivation

The canonical partition function Z of an ideal gas consisting of N = nNA identical (non-interacting) particles, is:[13][14]

where is the thermal de Broglie wavelength,

with the usual definitions: h is Planck's constant, m the mass of a particle, k Boltzmann's constant and T the absolute temperature. In an ideal gas z is the partition function of a single particle in a container of volume V. In order to derive the van der Waals equation we assume now that each particle moves independently in an average potential field offered by the other particles. The averaging over the particles is easy because we will assume that the particle density of the van der Waals fluid is homogeneous. The interaction between a pair of particles, which are hard spheres, is taken to be

r is the distance between the centers of the spheres and d is the distance where the hard spheres touch each other (twice the van der Waals radius). The depth of the van der Waals well is .

Because the particles are not coupled under the mean field Hamiltonian, the mean field approximation of the total partition function still factorizes,

,

but the intermolecular potential necessitates two modifications to z. First, because of the finite size of the particles, not all of V is available, but only V − Nb', where (just as in the conventional derivation above)

.

Second, we insert a Boltzmann factor exp[ - ϕ/2kT] to take care of the average intermolecular potential. We divide here the potential by two because this interaction energy is shared between two particles. Thus

The total attraction felt by a single particle is

where we assumed that in a shell of thickness dr there are N/V 4π r2dr particles. This is a mean field approximation; the position of the particles is averaged. In reality the density close to the particle is different than far away as can be described by a pair correlation function. Furthermore, it is neglected that the fluid is enclosed between walls. Performing the integral we get

Hence, we obtain,

From statistical thermodynamics we know that

,

so that we only have to differentiate the terms containing V. We get

Maxwell equal area rule

Main article: Maxwell construction
van der Waals isotherm oscillation and Maxwell's equal areas.[15] Maxwell's rule eliminates the oscillating behavior of the isotherm in the phase transition zone by defining it as a certain isobar in that zone. The above isotherm is for a reduced temperature of TR=0.9. The Maxwell correction is at a vapor pressure of pV≈0.64700 between the reduced volume of the pure liquid VL≈0.60340 and the pure gas VG≈2.3488 at the vapor pressure.

Below the critical temperature, the van der Waals equation seems to predict qualitatively incorrect relationships. Unlike for ideal gases, the p-V isotherms oscillate with a relative minimum (d) and a relative maximum (e). Any pressure between pd and pe appears to have 3 stable volumes, contradicting the experimental observation that two state variables completely determine a one-component system's state.[15] Moreover, the isothermal compressibility is negative between d and e (equivalently ), which cannot describe a system at equilibrium.[16]

To address these problems, James Clerk Maxwell, in 1890, replaced the isotherm between points a and c with a horizontal line positioned so that the areas of the two shaded regions would be equal (replacing the a-d-b-e-c curve with a straight line from a to c); this portion of the isotherm corresponds to the liquid-vapor equilibrium. The regions of the isotherm from ad and from ce are interpreted as metastable states of super-heated liquid and super-cooled vapor, respectively.[17] [18] The equal area rule can be expressed as:

where pV is the vapor pressure (flat portion of the curve), VL is the volume of the pure liquid phase at point a on the diagram, and VG is the volume of the pure gas phase at point c on the diagram. A two-phase mixture at pV will occupy a total volume between VL and VG, as determined by Maxwell's lever rule.

Maxwell justified the rule based on the fact that the area on a pV diagram corresponds to mechanical work, saying that work done on the system in going from c to b should equal work released on going from a to b. This is because the change in free energy A(T,V) equals the work done during a reversible process, and, as a state variable, the free energy must be path-independent. In particular, the value of A at point b should be the same regardless of whether the path taken is from left or right across the horizontal isobar, or follows the original van der Waals isotherm.

This derivation is not entirely rigorous, since it requires a reversible path through a region of thermodynamic instability, while b is unstable. Nevertheless, modern derivations from chemical potential reach the same conclusion, and it remains a necessary modification to the van der Waals and to any other analytic equation of state.[15]

From chemical potential

The Maxwell equal area rule can also be derived from an assumption of equal chemical potential μ of coexisting liquid and vapour phases.[19] On the isotherm shown in the above plot, points a and c are the only pair of points which fulfill the equilibrium condition of having equal pressure, temperature and chemical potential. It follows that systems with volumes intermediate between these two points will consist of a mixture of the pure liquid and gas with specific volumes equal to the pure liquid and gas phases at points a and c.

The van der Waals equation may be solved for VG and VL as functions of the temperature and the vapor pressure pV. Since:

where A is the Helmholtz free energy, it follows that the equal area rule can be expressed as:

Since the gas and liquid volumes are functions of pV and T only, this equation is then solved numerically to obtain pV as a function of temperature (and number of particles N), which may then be used to determine the gas and liquid volumes.

Other parameters, forms and applications

Other thermodynamic parameters

We reiterate that the extensive volume V  is related to the volume per particle v=V/N  where N = nNA  is the number of particles in the system. The equation of state does not give us all the thermodynamic parameters of the system. We can take the equation for the Helmholtz energy A [20]

From the equation derived above for lnQ, we find

Where Φ is an undetermined constant, which may be taken from the Sackur–Tetrode equation for an ideal gas to be:

This equation expresses A  in terms of its natural variables V  and T , and therefore gives us all thermodynamic information about the system. The mechanical equation of state was already derived above

The entropy equation of state yields the entropy (S )

from which we can calculate the internal energy

Similar equations can be written for the other thermodynamic potential and the chemical potential, but expressing any potential as a function of pressure p  will require the solution of a third-order polynomial, which yields a complicated expression. Therefore, expressing the enthalpy and the Gibbs energy as functions of their natural variables will be complicated.

Reduced form

Although the material constant a and b in the usual form of the van der Waals equation differs for every single fluid considered, the equation can be recast into an invariant form applicable to all fluids.

Defining the following reduced variables (fR, fC are the reduced and critical variable versions of f, respectively),

,

where

as shown by Salzman.[21]

The first form of the van der Waals equation of state given above can be recast in the following reduced form:

This equation is invariant for all fluids; that is, the same reduced form equation of state applies, no matter what a and b may be for the particular fluid.

This invariance may also be understood in terms of the principle of corresponding states. If two fluids have the same reduced pressure, reduced volume, and reduced temperature, we say that their states are corresponding. The states of two fluids may be corresponding even if their measured pressure, volume, and temperature are very different. If the two fluids' states are corresponding, they exist in the same regime of the reduced form equation of state. Therefore, they will respond to changes in roughly the same way, even though their measurable physical characteristics may differ significantly.

Cubic equation

The van der Waals equation is a cubic equation of state; in the reduced formulation the cubic equation is:

At the critical temperature, where we get as expected

For TR < 1, there are 3 values for vR. For TR > 1, there is 1 real value for vR.

The solution of this equation for the case where there are three separate roots may be found at Maxwell construction

Application to compressible fluids

The equation is also usable as a PVT equation for compressible fluids (e.g. polymers). In this case specific volume changes are small and it can be written in a simplified form:

where p is the pressure, V is specific volume, T is the temperature and A, B, C are parameters.

Further reading

See also

References

  1. 1 2 3 "J. D. van der Waals, The equation of state for gases and liquids". Nobel Lectures, Physics 1901-1921 (PDF). Amsterdam: Elsevier Publishing Company. 1967. pp. 254–265.
  2. Andrews, T. (1869). "The Bakerian Lecture: On the Gaseous State of Matter". Philosophical Transactions of the Royal Society of London. 159: 575–590. doi:10.1098/rstl.1869.0021.
  3. van der Waals; J. D. (1873). Over de Continuiteit van den Gas- en Vloeistoftoestand. University of Leiden.
  4. Maxwell, J.C. (1874). "Over de Continuïteit van den Gas-en Vloeistof[-]toestand, Academisch Proefschrift". Nature. 10 (259): 477–480. Bibcode:1874Natur..10..477C. doi:10.1038/010477a0. Retrieved 25 June 2015.
  5. Maxwell, J.C. (1890). "LXIX. Van der Waals on the Continuity of the Gaseous and Liquid States". In Niven, W. D. The scientific papers of James Clerk Maxwell, vol II. Cambridge University Press. pp. 407–415.
  6. Chang, Raymond (2014). Physical Chemistry for the Chemical Sciences. University Science Books. p. 14. ISBN 978-1-891389-69-6.
  7. "Deviations from Idal Gas Law Behavior". Purdue University.
  8. 1 2 Terrell L. Hill, 2012 [1960], "An Introduction to Statistical Thermodynamics" [Dover Books on Physics], Chicago, IL, USA:R.R. Donnelly (Courier/Dover), ISBN 0486130908, see , accessed 25 June 2015. Note, this Donnelly edition is a reprint of the 1986 Dover edition, which itself reprinted the 1962 corrected version of the original 1960 text [Addison Wesley Series in Chemistry, Francis T. Bonner & George C. Pimentel, Eds.], Reading, MS, USA:Addison-Wesley.
  9. S. I. Sandler, "Chemical and Engineering Thermodynamics," Third Edition. New York: Wiley, 1999, page 273.
  10. Peter Atkins & Julio de Paula, 2006, "Physical chemistry," 8th Edn., pp. 17-22, 104f, 632-641, New York, NY, USA:Macmillan, ISBN 0716787598, see , accessed 21 June 2015.
  11. R. Stephen Berry, Stuart A. Rice & John Ross, 2000, "Physical Chemistry," pp. 298-306 and passim, Oxford, OXON, ENG:Oxford University Press, ISBN 0195105893, see and , accessed 25 June 2015.
  12. Ken A. Dill & Sarina Bromberg, 2003, "Molecular Driving Forces: Statistical Thermodynamics in Chemistry and Biology," pp. 457-462, New York, NY, USA:Garland Science, ISBN 0815320515, see , accessed 25 June 2015.
  13. Hill, Terrell L. (1960). An Introduction to Statistical Thermodynamics. Courier Corporation. p. 77.
  14. https://www.av8n.com/physics/thermo/z-particles.html#sec-particle-box
  15. 1 2 3 Sandler, Stanley I. (2006). Chemical, Biochemical, and Engineering Thermodynamics (4th ed.). New York: John Wiley & Sons. p. 284. ISBN 0-471-66174-0.
  16. Sandler, Stanley I. (2006). Chemical, Biochemical, and Engineering Thermodynamics (4th ed.). New York: John Wiley & Sons. p. 287. ISBN 0-471-66174-0.
  17. Clerk-Maxwell, J. (1875). "On the Dynamical Evidence of the Molecular Constitution of Bodies". Nature. 11 (279): 357–359. Bibcode:1875Natur..11..357C. doi:10.1038/011357a0. ISSN 0028-0836.
  18. Maxwell, J.C. (1890). "LXXI. On the Dynamical Evidence of the Molecular Constitution of Bodies". In Niven, W. D. The scientific papers of James Clerk Maxwell, vol II. Cambridge University Press. pp. 418–438.
  19. Elhassan, A. E.; Craven, R.J.B.; de Reuck, K. M. (1997). "The area method for pure fluids and an analysis of the two-phase region". Fluid Phase Equilibria (130): 167–187. doi:10.1016/S0378-3812(96)03222-0.
  20. Michael Gershenson, Date Unknown, "Lecture 16. The van der Waals Gas (Ch. 5)," unpublished course slide set from prior teaching of Physics 351, Thermal Physics (Statistics and Thermodynamics), Rutgers University, Department of Physics and Astronomy, see , accessed 25 June 2015. Possibly sourced from Daniel V. Schroeder, 2013, "An Introduction to Thermal Physics," New York, NY, USA:Pearson Education, ISBN 1292026219, see , accessed 23 June 2015, or an earlier edition. Lack of certainty of sourcing makes material unverifiable.
  21. Salzman, W. R. (2004). "Critical Constants of the van der Waals Gas". Chemical Thermodynamics. Arizona State University. Retrieved 2015-07-07.
This article is issued from Wikipedia - version of the 12/2/2016. The text is available under the Creative Commons Attribution/Share Alike but additional terms may apply for the media files.