Union Movement

Union Movement
Founded 1948
Dissolved 1994
Preceded by British Union of Fascists
Succeeded by New British Union
Ideology Fascism (UK)
Political position Far-right
European affiliation None
International affiliation None
European Parliament group European Social Movement (1951-1960s)
National Party of Europe (1960s)
Colours Flash and Circle

The Union Movement was a far-right political party founded in Britain by Oswald Mosley. Where Mosley had been associated with a peculiarly British form of fascism, the Union Movement attempted to redefine the concept by stressing the importance of developing a European nationalism rather than narrower country-based nationalisms. The UM has therefore been characterized as an attempt by Mosley to start again in his political life by embracing more democratic and international policies than those with which he had been associated.[1]

Mosley's post-war activity

Having been the leader of the British Union of Fascists (BUF) before World War II, it was expected that Mosley would return to lead the far right afterwards. However Mosley remained out of the immediate post-war political arena, instead turning to writing, publishing his first work, My Answer (1946), in which he argued that he had been a patriot who had been unjustly punished by his internment under Defence Regulation 18B. In this and his 1947 follow up, The Alternative, Mosley began to argue for a much closer integration between the nations of Europe, the beginning of his 'Europe a Nation' campaign that sought a strong united Europe as a counterbalance to the growing power of the US and USSR.

Europe a Nation

Mosley detected a linear growth within British history and he saw Europe a Nation as the culmination of this destiny. Therefore, he argued that it was "part of an organic process of British history", as Britain had united into one nation he argued that it was Britain's national destiny to unite the whole continent.[2]

He further envisaged a three-tiered system of government headed by an elected European government to organise defence and the corporatist economy, the continuation of national governments and a collection of local governments for the sake of independent identities.

Mosley’s ideas were not as such new, as concepts of a Nation Europa and Eurafrika (the same idea only with parts of north Africa included as natural sectors of Europe’s traditional sphere of influence, an idea that Mosley himself felt had some merit) were already growing in Germany’s post-War underground, whilst Benito Mussolini’s 1944 Italian Social Republic had returned to fascism’s roots with an attempt at a corporatist economic system during its brief existence. Nonetheless Mosley was the first to express the ideas in English and it came as no surprise when he returned to proper political activism in 1948. These plans were to form the basis for the policy programme of the Union Movement.

Formation of the Union Movement

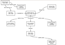
A flowchart showing the history of the early British fascist movement

Following the release of interned fascists at the end of World War II a number far-right groups had been formed. These were often virulently anti-semitic and tried to capitalise on the violent events taking place in Palestine.[3] Large meetings were organised in Jewish areas of east London and elsewhere which were often violently broken up by anti-fascist groups such as the 43 Group.[4] Fifty-one separate groups were united under Mosley's leadership in the Union Movement (UM), launched at a meeting in Farringdon Hall, London, in 1948. However the four main groups were Jeffrey Hamm's British League of Ex-Servicemen and Women, Anthony Gannon's Imperial Defence League, Victor Burgess's Union of British Freedom and Horace Gowing and Tommy Moran's Sons of St George, all groups led by ex-BUF men.[5] Another early member was Francis Parker Yockey, who had come to England to seek Mosley's help with publishing his written work. Yockey briefly headed up the UM European Contact Section, although he was gone fairly quickly after a fall-out with Mosley.

Mosley remained a critic of liberal democracy, and the UM instead extolled a strong executive that people could endorse or reject through regular referendums, with an independent judiciary in place to appoint replacements in the event of a rejection. The party marched 1500 members through Camden that same year and went on to contest the following year's local elections in London. However, outside of Stepney and Bethnal Green where there was some support, the UM performed very poorly at the polls and secured no representation. After this, the Union Movement ceased to be a significant political party and attendance at meetings dwindled until it was negligible.[6] Disillusioned by the stern opposition that the UM faced, and with his style of street politics being exposed as somewhat passé, Mosley went into self-imposed exile in Ireland, leaving the UM to languish.

Racial tensions and the return of the Union Movement

After the British Nationality Act 1948 there was a great increase in immigration, particularly from the newly independent Commonwealth states, as well as, to a lesser extent, from the colonies. In the early 1950s immigration was estimated at 8,00010,000 per year, but this had grown to 35,000 per year by 1957. Perceptions of the new migrant workers were frequently oppositional and stereotypical, although the Conservative Party, despite the private opinions of some of its members, was loath to make a political issue out of it, for fear of being seen as gutter politicians. Minor disturbances occurred in 1958 in Notting Hill (following a Mosley rally) and Nottingham with clashes between racial groups, a new phenomenon in Britain.[7]

The new uncertainties revitalised the UM and Mosley re-emerged to stand as a candidate in the 1959 election in Kensington North (which included Notting Hill), a first parliamentary election for him since 1931. Mosley made immigration his campaign issue, combining calls for assisted repatriation with stories regarding criminality and sexual deviance of blacks, a common theme of the time.[8] The 8.1% share of the vote he secured was a personal humiliation for a man who still hoped that he would be called to serve as Prime Minister some day, although the UM as a whole was buoyed by the immigration problem, which it saw as the next big issue in British politics.

European dimension

Alongside his domestic politics Mosley continued to work towards his goal of 'Europe-a-Nation' and in 1962 attended a conference in Venice where he helped to form a National Party of Europe along with Germany's Reichspartei, the Mouvement d’Action Civique and Jeune Europe' of Belgium and the Italian Social Movement (MSI).[9] Adopting the slogan "Progress - Solidarity - Unity", the movement aimed to work closely for a closer unity of European states, although in the end little came of it as only the MSI enjoyed any success domestically. This group replaced the earlier European Social Movement in which Mosley had also been involved. The Union Movement itself did not play an active role on the European stage, although it did help to set in motion co-operation between like-minded groups across Europe, which continues to this day with the European National Front.

Final days of the Union Movement

Mosley stood again in the 1966 election, this time in the Shoreditch and Finsbury constituency. However, capturing only 4.6% of the vote, Mosley lost interest thereafter and effectively departed the scene, despite still officially being UM leader until 1973.[10] The increasingly marginalised UM carried on into the 1970s, still advocating 'Europe-a-Nation', but had no real influence and failed to capture support with its fairly unusual policies.

Union Movement post-Mosley

A brief revival looked possible after the UM was renamed the Action Party in 1973, under which name it fought six seats at the Greater London Council election. Under the leadership of Jeffrey Hamm, the party hoped for something of a revival, although it was damaged severely in 1974 when leading member Keith Thompson and his followers split to form the League of Saint George, a non-party movement which they claimed was the true continuation of Mosley's ideas. With a sizeable chunk of its membership long since lost to the National Front, the Action Party gave up electoral politics and, in 1978, became the Action Society, which acted as a publishing house rather than a political party.[11] The group continued until Hamm's death in 1994, after which the funding of Mosley's widow Diana Mitford was withdrawn. The Action Society was quietly wound up, representing the end of the Union Movement as a presence in British politics.

See also

Well-known members

References

  1. Thurlow, R. Fascism in Britain London: IB Tauris, 1998, p. 214.
  2. Row, R. Oswald Mosley, Briton, Fascist, European Archived 2 April 2008 at the Wayback Machine.
  3. Archive Hour, BBC Radio 4, first broadcast 19 April 2008.
  4. Archive Hour, BBC Radio 4, first broadcast 19 April 2008.
  5. Dorril, Stephen. Blackshirt: Sir Oswald Mosley & British Fascism, Penguin Books, 2007, p. 566
  6. Archive Hour, BBC Radio 4, first broadcast 19 April 2008.
  7. Taylor, S. The National Front in English Politics, London: Macmillan, 1982, p. 12
  8. Mosley, Oswald. My Life, London: Nelson, 1970, pp. 447-452
  9. Taylor, S. The National Front in English Politics London: Macmillan, 1982, p. 15
  10. Taylor, S. The National Front in English Politics London: Macmillan, 1982, p. 17
  11. Boothroyd, D. The History of British Political Parties Politico's Publishing: 2001, p. 3

Bibliography

This article is issued from Wikipedia - version of the 11/26/2016. The text is available under the Creative Commons Attribution/Share Alike but additional terms may apply for the media files.