The Revival Fellowship
The Revival Fellowship is a Pentecostal church based in Australia.
The Revival Fellowship has assemblies in Australia, Bali, Brazil, Cameroon, Canada, the Democratic Republic of the Congo, the Czech Republic, Fiji, France, Germany, Hungary, India, Ireland, Côte d'Ivoire, Japan, Kenya, the Netherlands, New Zealand, Papua New Guinea, the Philippines, Singapore, South Africa, Switzerland, Thailand, the United Kingdom, the United States and Vanuatu.[1]
The Revival Fellowship is led by a Council of Pastors from around the world. The chairman is Pastor John Kuhlmann, who is based in Adelaide, South Australia.
History
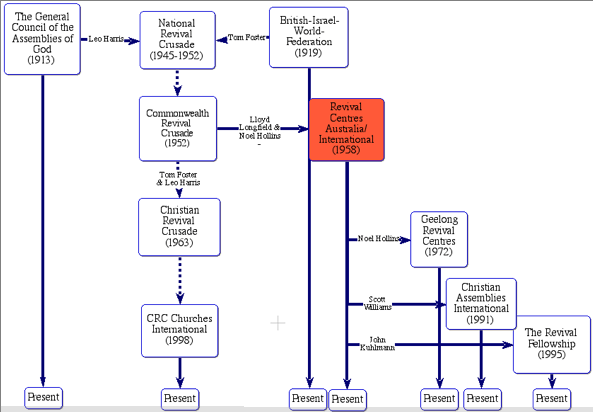
![]() Church Genealogy of Revival Centres International |
The Revival Fellowship was formed as a result of a 1995 schism with the Revival Centres International. At a Christmas church camp in 1994 Lloyd Longfield (head-pastor of the Revival Centres International) instituted a policy that sexual defaulters would be permanently excommunicated and could never be restored to fellowship. The Adelaide assembly, led by pastor John Kuhlmann, opposed the move - withdrawing from the Revival Centres with approximately half of the assemblies (30), a third of pastors (35) and probably over half of the membership (3,300 including 120 from Melbourne - the bulk of membership outside of Victoria and Tasmania). Approximately half of the missions work in Papua New Guinea became part of the Revival Fellowship (15,000 people), as well as various other international assemblies (including assemblies in Europe, Africa, New Zealand, the Pacific and the Americas).[2]
Doctrine
Salvation
The Revival Fellowship teaches that one receives salvation by repentance, water baptism by full immersion,[3] and the receiving of the Holy Spirit.[4] They preach that the outward manifestation of a person who is filled with the Holy Spirit is speaking in tongues.[5]
Scriptures quoted by the Revival Fellowship to justify its position on salvation include Acts 2 (particularly the first few verses, which record speaking in tongues on the day of Pentecost, and Acts 2:38, which is included in the group's logo), Mark 16:15-20, Acts 10:44-48, Acts 19:1-6 and John 3:1-21 (particularly verses 1-9). Their doctrine regarding speaking in tongues emphasises glossolalia tongues (an unintelligable language; e.g. Acts 10:46) over xenolalia tongues (a foreign language; e.g. Acts 2:8); there is no official doctrinal stance on when this transition between known and unknown tongues should have occurred.
Miracles
The Revival Fellowship believes in miracles from God,[6] and many claim to have experienced miraculous healings.[7] Testimonies, consisting largely of stories about receiving the Holy Spirit and claims of healings and miracles, are often shared in fellowship meetings and publications.[8][9]
The Revival Fellowship has large groups in various Third World countries, including Papua New Guinea, where there are many claims of its members being healed of HIV/AIDS[10][11] and being raised from the dead.[12]
Bible Prophecy and Other Topics
Other topics are often preached or discussed, but they are not given the same emphasis as the salvation message and are not considered doctrinal.
The Revival Fellowship preaches a historicist interpretation of Bible prophecy, and holds to the British-Israel doctrine as an important part of interpreting Bible prophecy,[13] although racist elements of the teaching are denied.[14]
Other topics, including Bible Numerics,[15] British Israel [16] and prophecy related to the Great Pyramid of Giza and America[17] are accepted.
The Revival Fellowship is critical of the theory of evolution and instead preaches creation, though not believing in the literal 6 day creation.
In English speaking countries the King James or New King James bible is preferred.
Members prophesy to each other during gatherings through 1st person speech (that is, in the person of God, as it were). This is understood by the congregation to mean that God is speaking his message to the church via the person doing the prophesying.
See also
References
- ↑ Archived December 2, 2014, at the Wayback Machine.
- ↑ Rev. Rowland Ward, Religious Bodies in Australia (3rd edition), 1995.
- ↑ https://web.archive.org/web/20130801034544/http://www.revivalfellowship.org/Water_Baptism.asp. Archived from the original on August 1, 2013. Retrieved February 18, 2016. Missing or empty
|title=(help) - ↑ https://web.archive.org/web/20120411120136/http://www.revivalfellowship.org/The_Holy_Spirit.asp. Archived from the original on April 11, 2012. Retrieved February 18, 2016. Missing or empty
|title=(help) - ↑ Archived September 27, 2007, at the Wayback Machine.
- ↑ Archived April 10, 2012, at the Wayback Machine.
- ↑ https://web.archive.org/web/20131113022300/http://www.revivalfellowship.org/healing.asp. Archived from the original on November 13, 2013. Retrieved February 18, 2016. Missing or empty
|title=(help) - ↑ Archived September 3, 2011, at the Wayback Machine.
- ↑ Archived November 30, 2010, at the Wayback Machine.
- ↑ Archived December 2, 2014, at the Wayback Machine.
- ↑ "God's Country - Part 2". YouTube. 2008-01-21. Retrieved 2015-10-17.
- ↑ Archived July 19, 2008, at the Wayback Machine.
- ↑ Archived August 1, 2013, at the Wayback Machine.
- ↑ Archived March 20, 2012, at the Wayback Machine.
- ↑ Archived March 20, 2012, at the Wayback Machine.
- ↑ https://web.archive.org/web/20150304034326/http://trf.org.au/British_Israel.asp. Archived from the original on March 4, 2015. Retrieved February 18, 2016. Missing or empty
|title=(help) - ↑ Archived February 18, 2011, at the Wayback Machine.
