Task management
Task management is the process of managing a task through its life cycle. It involves planning, testing, tracking and reporting. Task management can help either individuals achieve goals, or groups of individuals collaborate and share knowledge for the accomplishment of collective goals.[1] Tasks are also differentiated by complexity, from low to high.[1]
Effective task management requires managing all aspects of a task, including its status, priority, time, human and financial resources assignments, recurrency, notifications and so on. These can be lumped together broadly into the basic activities of task management.
Managing multiple individual or team tasks may require specialised software, for example workflow or project management software. In fact, many people believe that task management should serve as a foundation for project management activities.[2]
Task management may form part of project management and process management and can serve as the foundation for efficient workflow in an organisation. Project managers adhering to task-oriented management have a detailed and up-to-date project schedule, and are usually good at directing team members and moving the project forward.[3]
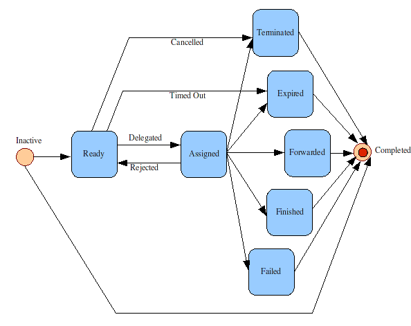
Task life cycle
The status of tasks can be described by the following states:
- Ready
- Assigned
- Terminated
- Expired
- Forwarded
- Finished
- Failed
The following state machine diagram describes different states of a task over its life cycle. This diagram is referenced from IBM.[4]

Activities supported by tasks
As a discipline, task management embraces several key activities. Various conceptual breakdowns exist, and these, at a high-level, always include creative, functional, project, performance and service activities.
- Creative activities pertain to task creation. In context, these should allow for task planning, brainstorming, creation, elaboration, clarification, organization, reduction, targeting and preliminary prioritization.
- Functional activities pertain to personnel, sales, quality or other management areas, for the ultimate purpose of ensuring production of final goods and services for delivery to customers. In context these should allow for planning, reporting, tracking, prioritizing, configuring, delegating, and managing of tasks.
- Project activities pertain to planning and time and costs reporting. These can encompass multiple functional activities but are always greater and more purposeful than the sum of its parts. In context project activities should allow for project task breakdown, task allocation, inventory across projects, and concurrent access to task databases.
- Service activities pertain to client and internal company services provision, including customer relationship management and knowledge management. In context these should allow for file attachment and links to tasks, document management, access rights management, inventory of client & employee records, orders & calls management, and annotating tasks.
- Performance activities pertain to tracking performance and fulfillment of assigned tasks. In context these should allow for tracking by time, cost control, stakeholders and priority; charts, exportable reports, status updates, deadline adjustments, and activity logging.
- Report activities pertain to the presentation of information regarding the other five activities listed, including graphical display.
Task management software
Task management software tools abound in the marketplace. Some are free; others exist for enterprise-wide deployment purposes. Some boast enterprise-wide task creation, visualization and notification capabilities - among others - scalable to small, medium and Fortune 100 size companies, from individual projects to ongoing corporate task management.
Project management software, calendaring software[5] and workflow software[6] also often provide task management software with advanced support for task management activities and corresponding software environment dimensions, reciprocating the myriad project and performance activities built into most good enterprise-level task management software products.
Software dimensions criss-crossing nearly all lines of task management products include task creation, task visualization, notifications, assign resources, compatibility, configurability, scalability, and reporting
- Task creation encompasses collaborative capabilities for turning ideas into actions (tasks). Includes activities involved before setting tasks, particularly patterns of collaboration involving planning
- Task visualization encompasses presentation of tasks, most often through time and list forms. Priority visualization encompasses classification (e.g., budget, time, stakeholder) and mechanism (e.g., color code or text). Calendaring covers scheduling (e.g., availability, meetings, appointments and other potential conflicts) and notifications.
- Notifications encompass configurable settings for informing past, present and pending deadlines.
- Assigning resources encompasses the ability to delegate tasks and tools to single or multiple people.
- Compatibility encompasses the ability of a task management environment to connect to other systems, software and environments. It includes setting a structure and restrictions on communication going from the task management environment to other software, systems and environments.
- Configurability encompasses ability to add, remove and manage functionality and usability in task management environments.
- Scalability encompasses ability to perform a task properly when a change in the quantity of users is done to meet the specific task requirements.
- Reporting encompasses presentation of information by displaying either in tabular or graphical display.
See also
References
- 1 2 Maus, Heiko, M.P. van der Aalst, Wil, Rickayzen, Alan, Riss, Uwe. V. “Challenges for Business Processes and Task Management,” Journal of Universal Knowledge Management. Volume 0, Issue 2, 2005.
- ↑ Bianchi, Rich. “6 key elements for better Task Management,” Tech Republic. January 3, 2005.
- ↑ Thomas Cutting "Relationship vs. Task Oriented Management". 3 March 2010 http://www.pmhut.com/relationship-vs-task-oriented-management
- ↑ "Life Cycle of Human Tasks". IBM WebSphere Process Server documentation. IBM. Retrieved 25 May 2009.
- ↑ http://www.ganttic.com/tour/customized-data-in-scheduling-software
- ↑ http://www.ceiton.com/CMS/EN/workflow/introduction.html#Task_Management