RC-5

Not to be confused with RC5.

The RC-5 protocol was developed by Philips in the late 1980s as a semi-proprietary consumer IR (infrared) remote control communication protocol for consumer electronics. However it was also adopted by most European manufacturers, as well as many US manufacturers of specialty audio and video equipment. The other main protocol used by consumer electronics manufacturers is the NEC protocol. This protocol is largely used by Japanese manufacturers and assigns each brand with its own unique header(s). Each brand is then free to create any command set it wishes. The advantage of the NEC protocol is that there cannot be any interference between remote handsets for pieces of equipment made by different manufacturers. The advantage of the RC-5 protocol is that (when properly followed) any CD handset (for example) may be used to control any brand of CD player using the RC-5 protocol.

Protocol Details

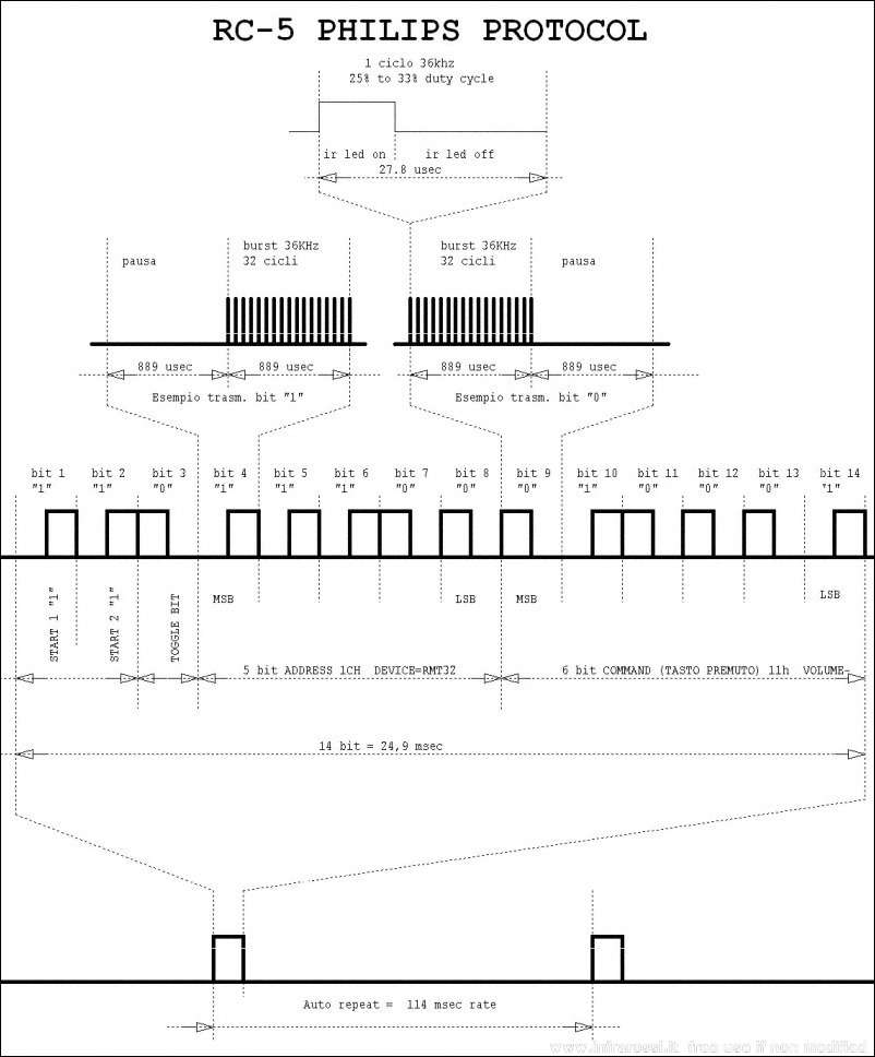
The basics of the protocol are well known. The handset contains a keypad and a transmitter integrated circuit (IC) driving an IR LED.[1] The command data is a Manchester coded bitstream modulating a 36 kHz carrier. (Often the carrier used is 38 kHz or 40 kHz, apparently due to misinformation about the actual protocol.) The IR signal from the transmitter is detected by a specialized IC with an integral photo-diode, and is amplified, filtered, and demodulated so that the receiving device can act upon the received command.[2] RC-5 only provides a one-way link, with information traveling from the handset to the receiving unit.

The command comprises 14 bits:

The 36 kHz carrier frequency was chosen to render the system immune to interference from TV scan lines. Since the repetition of the 36 kHz carrier is 27.778 μs and the duty factor is 25%, the carrier pulse duration is 6.944 μs. Since the high half of each symbol (bit) of the RC-5 code word contains 32 carrier pulses, the symbol period is 64 x 27.778 μs = 1.778 ms, and the 14 symbols (bits) of a complete RC-5 code word takes 24.889 ms to transmit. The code word is repeated every 113.778 ms (4096 / 36 kHz) as long as a key remains pressed. (Again, please note that these timings are not strictly followed by all manufacturers, due to a lack of widespread distribution of accurate information on the RC-5 protocol.)

System and Command Codes

While the RC-5 protocol is well known and understood, what is not so well documented are the system number allocations and the actual RC-5 commands used for each system. The information provided below is the most complete and accurate information available at this time. It is from a printed document from Philips dated December 1992 that is unfortunately not available in electronic format (e.g., PDF), nor is an updated version available. This information is provided so that companies that wish to use the RC-5 protocol can use it properly, and avoid conflicts with other equipment that may or may not be using the correct system numbers and commands.

Accuracy of Information

The information in the tables on this page is known to be accurate. Yet it is also clear that there are many gaps in these tables. For example, there is no category listing for DVD players in the system table. (They were not developed until five years after the date of publication of the material from which this information was obtained.) It would obviously be useful therefore to expand these tables with known accurate information. At this time, there are only a few possible ways to do so.

The first would be to capture the IR bitstream from the handset of newer Philips products, such as DVD players and analyze them to see what system number is used. The other would be to use the popular Philips Pronto series of programmable remote controls. These can be programmed to operate Philips components using the RC-5 protocol. Again, the bitstream output of the handset would need to be captured and analyzed. The only other way is to obtain the appropriate documents directly from Philips.

System Number Allocations

Table 1 - System number allocations for RC-5

System Number Description Command Tables
0 TV 1 (TV receiver 1) 2, 3, 4a
1 TV 2 (functions and command numbers as system 0) 2, 3, 4a
2 Txt (teletext) 2, 3, 5
3 Extension to TV 1 and TV 2 2, 4b
4 LV (LaserVision player) 2, 3, 6
5 VCR 1 (video cassette recorder 1) 2, 3, 7a
6 VCR 2 (functions and commands as system 5) 2, 3, 7a
7 Reserved
8 Sat 1 (satellite TV receiver 1) 2, 3, 8
9 Extension to VCR 1 and VCR 2 2, 7b
10 Sat 2 (functions and commands as system 8) 2, 3, 8
11 Reserved
12 CD-Video (compact disc video player) 2, 3, 9
13 Reserved
14 CD-Photo (photo on compact disc player) 2, 3, 10
15 Reserved
16 Preamp 1 (audio preamplifier 1) 2, 11
17 Tuner (radio tuner) 2, 12
18 Rec 1 (analog cassette recorder) 2, 13
19 Preamp 2 (functions and commands as system 16) 2, 11
20 CD (compact disc player) 2, 14
21 Combi (audio stack or record player) 2, 15
22 Sat (audio satellite) 2, 16
23 Rec 2 (functions and commands as system 18) 2, 11
24 Reserved
25 Reserved
26 CD-R (compact disc recorder) 2, 17
27 Reserved
28 Reserved
29 Lighting
30 Reserved
31 Reserved

System Number Recommendations

As can be seen, this information is out of date. There are no longer any systems using CD-Video or CD-Photo, for example. In addition, many of the "Reserved" system numbers have no doubt been allocated by Philips during the intervening 16 years. In order to maintain compatibility, it would be helpful to obtain this information. Unfortunately, this has proven to be difficult.

When designing a product using the RC-5 protocol, the designer must follow the published information as closely as possible. For example, one surround-sound processor from a US specialty manufacturer used the system number 16, designated for "Preamp 1". This caused many problems with home theater installations that also included a separate two-channel preamplifier, which if of US or European origin, would also use the RC-5 protocol with system number 16. If the designers of the surround-sound processor had the correct information available to them, it would have been obvious that a better choice would have been to use system number 19, designated for "Preamp 2", as this would have avoided needless conflict between products.

Command Tables

Over time, the information will also be added for the command tables so that all of the available information regarding the RC-5 protocol is gathered in one place. The information in the command tables shown in standard font was obtained from the Philips publication referenced at the bottom of this page. Information in italics is information that is known to be accurate, as it was derived by one of the methods described above.

Table 2 - RC-5 commands common to all systems

Command Function Command Function
0 to 9 Digit entries 0 to 9 78 Decrease linear control setting
16 Increase sound volume 80 Move cursor or actuator upwards
17 Decrease sound volume 81 Move cursor or actuator downwards
18 Increase screen/display brightness 82 Switch screen/display menu on
19 Decrease screen/display brightness 83 Switch screen/display menu off
22 Increase bass response 84 Display A/V system status
23 Decrease bass response 85 Move cursor or actuator to the left
24 Increase treble response 86 Move cursor or actuator to the right
25 Decrease treble response 87 Acknowledge; execute function selected by cursor
26 Shift sound balance to the right 118 Select functions defined as sub-mode
27 Shift sound balance to the left 119 Select functions defined as options sub-mode; e.g., calendar, alarm, time
63 Select system mode of RC transmitter 123 Connect two items via Euroconnector
71 Dim local display 124 Disconnect two items connected via Euroconnector
77 Increase linear control setting

Table 3 - RC-5 commands common to all video systems except TV and VCR extension systems 3 and 9¤

Command Function Command Function
20 Increase color saturation 95 Select PIP source
21 Decrease color saturation 96 Mosaic/multi-PIP
88 PIP on/off 97 Digital noise reduction of picture
89 PIP shift 98 Store main picture
90 PIP/main picture swap 99 PIP strobe; displays a photo-finish
91 Strobe main picture on/off 100 Recall main stored picture
92 Multi-strobe 101 PIP freeze
93 Main picture frame frozen 102 Step up PIP options and display source
94 3/9 multi-scan: (search for 9 TV pictures and display in 9 PIPs) 103 Step down PIP options and display source

¤Commands for video extension systems 3 (TV) and 9 (VCR) which use the common video command numbers are given in Tables 4b (TV) and 7b (VCR).

Table 4a - RC-5 commands for TV 1 and TV 2 (systems 0 and 1) other than those listed in Tables 2 and 3

Command Function Command Function
10 1/2/3 digit entry 59 View data; advance (USA only)
11 Channel/program/freq; 11 (Japan) 60 TXT/TV toggle; 12 (Japan only)
12 Standby 61 System standby
13 Master mute/de-mute 62 Picture crispener (contour boost)
14 Personal preference settings 64
15 Display user info on screen 65
28 Increase picture contrast 66
29 Decrease picture contrast 67
30 Search up 68
31 Decrease tint/hue 69
32 Channel/program up 70 Audio response for speech/music
33 Channel/program down 72
34 Last viewed program/channel 73
35 Select stereo sound channel/language 74
36 Spatial stereo 75
37 Stereo/mono 76
38 Sleep timer 79 Select sound functions in sequence
39 Increase tint/hue 104 Alter PIP size step-by-step
40 Switch RF inputs 105 Select vision functions in sequence
41 Store; Vote (France only) 106 Actuate colored or other special keys
42 Display time 107 Actuate function highlighted red
43 Scan forward; increment (USA only) 108 Actuate function highlighted green
44 Decrement (USA only) 109 Actuate function highlighted yellow
45 110 Actuate function highlighted cyan
46 Secondary control/menu (USA only) 111 Index page/white function
47 Show clock 112 Next option
48 Pause 113 Previous option
49 Erase/correct entry 114
50 Rewind 115
51 Go to 116
52 Wind 117
53 Play 120
54 Stop 121
55 Record 122 Store open/close
56 External 1 125
57 External 2 126
58 127 Parental access via PIN code

Table 4b - RC-5 commands for TV1 and TV2 extension (system 3) other than those listed in Table 2

Command Function Command Function
10 4 default video settings (Far East) 67 Program 10 (Far East)
11 4 default audio settings (Far East) 68 Program 11 (Far East)
12 69 Program 12 (Far East)
13 70
14 72 4 default video settings (Far East)
15 73 4 default audio settings (Far East)
20 74
21 75
28 Pay TV channel + 76
29 Pay TV channel - 79
30 Radio channel + 88 Pay TV channel +
31 Radio channel - 89 Pay TV channel -
32 Tilt cabinet forward 10 degrees max 90 Radio channel +
33 Tilt cabinet backward 10 degrees max 91 Radio channel -
34 92
35 93
36 94
37 95
38 96
39 97
40 98
41 99
42 100
43 101
44 102
45 103
46 104 Tilt cabinet forward 10 degrees max
47 105 Tilt cabinet backward 10 degrees max
48 106
49 107
50 108
51 109
52 110
53 111
54 112
55 113
56 External 3 114
57 External 4 115
58 116
59 117
60 120 External 3
61 121 External 4
62 Change 4:3 picture format to 16:9 122 Channel setting menu
64 125
65 126 Change 4:3 picture format to 16:9
66 127

Table 5 - RC-5 commands for teletext (system 2) other than those listed in Tables 2 and 3

Command Function Command Function
10 Next page 59
11 Previous page 60
12 Standby 61
13 62 News flash (Antiope function)
14 64
15 65
28 Enter page number in memory 66
29 Sequential display of pages w/stored numbers 67
30 Sequential display/deletion of pages w/stored numbers 68
31 69
32 Exchange (Antiope function) 70
33 Main index 72
34 Row zero (Antiope function) 73
35 74
36 75
37 76
38 Print displayed page 79
39 Mix Antiope/TV pictures 104
40 105
41 Page hold 106
42 Display time/timed page 107
43 Large top/bottom/normal 108
44 Reveal/conceal 109
45 TV/TXT 110
46 TV + TXT/subtitle 111
47 112
48 113
49 Erase/correct entry 114
50 115
51 116
52 117
53 120
54 121
55 122
56 125
57 126
58 127

Table 6 - RC-5 commands for a LaserVision system player (system 4) other than those listed in Tables 2 and 3

Command Function Command Function
10 Display picture number/time 59 Freeze segment(s) indicated by picture numbers
11 Display chapter number 60 TXT/TV toggle; RF switch (USA only)
12 Standby 61
13 Mute/de-mute 62 CX 1, 2, 3; toggle for CX noise reduction
14 64
15 Display user info. on screen 65
28 Total shuffle play (TSP) once/repeat once 66
29 TSP/repeat continuously 67
30 Select next option 68
31 Fast run reverse 69
32 Entry (prepare to program) 70
33 Auto-stop at pre-programmed point 72
34 Slow run reverse 73
35 Select stereo sound channel 1/language 1 74
36 Select stereo sound channel 2/language 2 75
37 Still increment reverse 76
38 Increase speed 79
39 Decrease speed 104
40 Slow run forward 105
41 Still increment forward 106
42 Fast run forward 107
43 Automatic search for user choice 108
44 Search in reverse 109
45 Open/close lid 110
46 Search forward 111
47 Play reverse/play opposite sound track 112
48 Pause 113
49 Erase/correct entry 114
50 115
51 116
52 117
53 Play 120
54 Stop 121
55 122
56 125
57 126
58 Clear memory all 127

Table 11 - RC-5 commands for audio preamplifiers 1 and 2 (systems 16 and 19) other than those listed in Table 2

Command Function Command Function
10 GEQ L (graphic equalizer left channel) 67
11 GEQ R (graphic equalizer right channel) 68
12 Standby 69
13 Master mute/de-mute 70
14 Personal preference settings 72
15 Display user info on local display 73
20 74
21 75
28 GEQ L+R (graphic equalizer L + R channel) 76
29 Speaker select 79 Scroll linear sound functions
30 Scratch filter on/off 88 Random noise generator on/off
31 Rumble filter on/off 89 Timer on/off
32 Step function + 90 News timer on/off
33 Step function - 91
34 Signal path scroll 92
35 Speaker A on/off 93
36 94
37 Scroll surround sound options 95
38 Sleep timer 96
39 Speaker B on/off 97
40 Speaker C on/off 98
41 Timer program mode 99
42 Time set mode 100
43 Timer + 101
44 Timer - 102 Center channel volume +
45 Open timer memory 103 Center channel volume -
46 Open acoustic control setting memory 104 Delay front to surround increment
47 Select acoustic settings in memory 105 Delay front to surround decrement
48 106 Linear phase
49 Erase/correct entry 107
50 108
51 109
52 110
53 111
54 112
55 113
56 114
57 115
58 Clear memory all 116
59 117
60 Dynamic range expand 120
61 121
62 Dynamic range compress 122 Tape monitor
64 Surround sound on/off 125
65 Balance front 126
66 Balance rear 127

Table 14 - RC-5 commands for a compact disc player (system 20) other than those listed in Table 2

Command Function Command Function
10 Scroll local display cursor 67
11 Scroll local display function 68
12 Standby 69
13 Mute/de-mute 70
14 72
15 Display user info on local display 73
20 74
21 75
28 Total shuffle play/repeat once 76
29 Repeat continuously 79
30 Select increment 88
31 Select decrement 89
32 Next 90
33 Previous 91 Digital signal processing on/off
34 Index next 92 Music mode (DSP)
35 Index previous 93 Select room acoustics (DSP)
36 Play/program 94 Jazz/s-hall effect (DSP)
37 Speed nominal 95 Pop/s-hall effect (DSP)
38 Increase speed 96 Classic/church music for music/room mode (DSP)
39 Decrease speed 97 Easy/club music for music/room mode (DSP)
40 98 Disco/stadium music for music/room mode (DSP)
41 Store execute 99
42 100
43 Scan disc forward 101
44 102
45 Open/close tray 103
46 104
47 Fast/select disc from cartridge 105
48 Pause 106
49 Erase/correct entry 107 Second favorite track selection
50 Rewind/reverse 108 Favorite track selection
51 Scroll local display cursor 109 Title into memory
52 Wind/fast-forward 110
53 Play 111
54 Stop 112
55 113
56 114
57 115
58 Clear memory all 116
59 Repeat program marked A/B 117
60 Dynamic range expand 120 Fade in/out audio
61 121
62 Dynamic range compress 122
64 125
65 126
66 127

See also

References

Notes

  1. Maxim, Integrated. "Infrared Remote Control System-on-Chip" (PDF). MAXQ617.
  2. IR Receiver Modules for Remote Control Systems (PDF). Vishay http://www.vishay.com/docs/82491/tsop382.pdf. Missing or empty |title= (help)
This article is issued from Wikipedia - version of the 11/30/2016. The text is available under the Creative Commons Attribution/Share Alike but additional terms may apply for the media files.