Quebec Act
|
| |
| Long title | An Act for making more effectual Provision for the Government of the Province of Quebec in North America. |
|---|---|
| Citation | 14 Geo. III c. 83 |
| Territorial extent | |
| Dates | |
| Royal assent | 22 June 1774 |
| Commencement | 1774 |
| Repealed | 1791 |
| Other legislation | |
| Repealed by | Constitutional Act 1791 |
| Relates to | Coercive acts |
Status: Repealed | |
| Text of statute as originally enacted | |

The Quebec Act of 1774 (French: Acte de Québec), formally known as the British North America (Quebec) Act 1774,[1] was an act of the Parliament of Great Britain (citation 14 Geo. III c. 83) setting procedures of governance in the Province of Quebec. The Act's principal components were:
- The province's territory was expanded to take over part of the Indian Reserve, including much of what is now southern Ontario, Illinois, Indiana, Michigan, Ohio, Wisconsin, and parts of Minnesota.
- Reference to the Protestant faith was removed from the oath of allegiance.
- It guaranteed free practice of the Catholic faith.
- It restored the use of the French civil law for matters of private law, except that in accordance with the English common law, it granted unlimited freedom of testation. It maintained English common law for matters of public law, including administrative appeals, court procedure, and criminal prosecution.
- It restored the Catholic Church's right to impose tithes.
The 1774 Act had wide-ranging effects, in Quebec itself, as well as in the Thirteen Colonies. In Quebec, English-speaking immigrants from Britain and the southern colonies objected to a variety of its provisions, which they saw as a removal of certain political freedoms. Canadiens varied in their reaction; the land-owning seigneurs and ecclesiastics for example were generally happy with its provisions.[2][3]
In the Thirteen Colonies, the Quebec Act had been passed in the same session of Parliament as a number of other acts designed as punishment for the Boston Tea Party and other protests, which the American Patriots collectively termed the "Intolerable" or "Coercive Acts." The provisions of the Quebec Act were seen by the colonists as a new model for British colonial administration, which would strip the colonies of their elected assemblies. It seemed to void the land claims of the colonies by granting most of the Ohio Country to the province of Quebec. The Americans also interpreted the Act as an "establishment" of Catholicism in the colony[4] The Americans had fought hard in the French and Indian War, and they now saw the provisions given to the former enemy as an affront.[5]
Background
After the Seven Years' War, a victorious Great Britain and a defeated France formalized the peace with the 1763 Treaty of Paris. Under the terms of the treaty, the Kingdom of France ceded New France to Britain, choosing instead to keep the islands of Guadeloupe and Martinique for their valuable sugar production. Canada (New France) was considered less valuable, as its only significant commercial product at the time was beaver pelts. The territory found along the St. Lawrence River, called Canada by the French, was renamed Quebec by the British, after its capital city. Non-military administration of the territories acquired by the British in the war was defined in the Royal Proclamation of 1763.
Under the terms of the peace treaty, Canadiens who did not choose to leave became British subjects. In order for them to serve in public offices, they were required to swear an oath to the King that contained specific provisions rejecting the Catholic faith. Since many of the predominantly Roman Catholic Canadiens were unwilling to take such an oath, this effectively prevented large numbers of Canadiens from participating in the local governments.
With unrest growing in the colonies to the south, which would one day grow into the American Revolution, the British were worried that the Canadiens might also support the growing rebellion. At that time, Canadiens formed the vast majority of the settler population of the province of Quebec (more than 99%) and there was little immigration from Great Britain. To secure the allegiance of the approximately 90,000 Canadiens to the British crown, first Governor James Murray and later Governor Guy Carleton promoted the need for change. There was also a need to compromise between the conflicting demands of the Canadien subjects and those of newly arrived British subjects. These efforts by the colonial governors eventually resulted in the enactment of the Quebec Act of 1774.
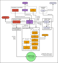
Effects on the Province of Quebec

- Territory: The boundaries of the province were defined by the Act. In addition to the territory of the French province of Canada, the borders were expanded to include land that is now southern Ontario, Illinois, Indiana, Michigan, Ohio, Wisconsin and parts of Minnesota. This increased the size of the province threefold over the size of the French province.
- Religion: The Act allowed public office holders to practise the Roman Catholic faith, by replacing the oath sworn by officials from one to Elizabeth I and her heirs with one to George III that had no reference to the Protestant faith. This enabled, for the first time, French Canadians to legally participate in the affairs of the provincial government without formally renouncing their faith. It also reestablished the collection of tithes, which had been stopped under the previous administrative rules, and it allowed Jesuit priests to return to the province.
- Structure of government: The Act defined the structure of the provincial government. The governor was to be appointed by the Crown, and he was to govern with the assistance of a legislative council; there were no provisions for an elected legislative assembly.[6]
- Law: Because the case Campbell v. Hall called into question the ouster of French law by the Royal Proclamation of 1763, the Act confirmed that French law continued to govern civil matters, but was ousted in favour of English law in matters of public law.
- Land use: The Seigneurial system as a means of distributing land and managing its use was restored. This was the system by which the French had administered the province; the British had instituted a Township system of land management in 1763.[7]
Participation of the Canadians
The internal communications of the British colonial government at Quebec suggest a relative failure of the purpose of the Quebec Act. On 4 February 1775 Governor Guy Carleton wrote to General Thomas Gage that he believed the Canadians to be generally happy with the Act, yet he also added:
[...] I must not however conceal from Your Excellency, that the Gentry, well disposed, and heartily desirous as they are, to serve the Crown, and to serve it with Zeal, when formed into regular Corps, do not relish commanding a bare Militia, they never were used to that Service under the French Government, (and perhaps for good Reasons) besides the sudden Dismission of the Canadian Regiment raised in 1764, without Gratuity or Recompence to Officers, who engaged in our Service almost immediately after the Cession of the Country, of taking any Notice of them since, tho' they all expected half pay, is still uppermost in their Thoughts, and not likely to encourage their engaging a second Time in the same Way; as to the Habitants or Peasantry, ever since the Civil Authority has been introduced into the Province, the Government of it has hung so loose, and retained so little Power, they have in a Manner emancipated themselves, and it will require Time, and discreet Management likewise, to recall them to their ancient Habits of Obedience and Discipline; considering all the new Ideas they have been acquiring for these ten years past, can it be thought they will be pleased at being suddenly, and without Preparation embodied into a Militia, and marched from their Families, Lands, and Habitations to remote Provinces, and all the Horrors of War, which they have already experienced; It would give appearance of Truth to the Language of our Sons of Sedition, at this very Moment busily employed instilling into their Minds, that the Act was passed merely to serve the present Purposes of Government, and in the full Intention of ruling over them with all the Despotism of their ancient Masters.[8]
In the same communication, Carleton observed that the Act was not a permanent solution:
[...] It may be further observed, that the Act is no more than the Foundation of future Establishments; that the new Commissions and Instructions, expected out, are not yet arrived, and that the Dissolution of the present Constitution, if it deserves the Name, and Establishment of the new one, are still at some Distance;[9]
About 4 months later, Carleton's apprehensions regarding the ability of the French-Canadian nobility and clergy to rule over the people are proved right. On June 7, after having received word of the Battles of Lexington and Concord, as well as the capture of Fort Ticonderoga and Benedict Arnold's subsequent raid on Fort Saint-Jean, he wrote to Colonial Secretary Dartmouth:
My Lord! The 19th of last Month in the Evening, I received Intelligence from General Gage by Sea of the Rebels having commenced Hostilities in the Province of the Massachusetts, and Requesting I would send the 7th Regiment with some Companies of Canadians and Indians to Crown Point, in order to make a Diversion, and favour his Operations. [...][10]
The little Force we have in the Province was immediately set in Motion, and ordered to assemble at or near St. John's; The Noblesse of this Neighbourhood were called upon to collect their Inhabitants, in order to defend themselves, the Savages of those Parts likewise had the same orders; but tho' the Gentlemen testified great Zeal, neither their Entreaties or their Example could prevail upon the People; a few of the Gentry, consisting principally of the Youth, residing in this Place, and its Neighbourhood, formed a small Corps of Volunteers under the Command of Mr. Samuel Mackay, and took Post at St. John's; the Indians shewed as much Backwardness as the Canadian Peasantry. [...] [11]
Less than a month later, on 28 June 1775, Chief Justice William Hey wrote to the Lord Chancellor from Quebec:
[...] What will be your Lordships astonishment when I tell you that an act passed for the express purpose of gratifying the Canadians & which was supposed to comprehend all that they either wished or wanted is become the first object of their discontent & dislike. English officers to command them in time of war, & English Laws to govern them in time of Peace, is the general wish. the former they know to be impossible (at least at present) & by the latter if I understand them right, they mean no Laws & no Government whatsoever - in the mean time it may be truly said that Gen. Carleton had taken an ill measure of the influence of the seigneurs & Clergy over the lower order of people whose Principle of conduct founded in fear & the sharpness of authority over them now no longer exercised, is unrestrained, & breaks out in every shape of contempt or detestation of those whom they used to behold with terror & who gave them I believe too many occasions to express it. And they on their parts have been and are too much elated with the advantages they supposed they should derive from the restoration of their old Privileges & customs, & indulged themselves in a way of thinking & talking that gave very just offence, as well to their own People as to the English merchants.[12]
On 21 September 1775, Lieutenant-Governor Cramahé, who governed at Quebec while Carleton was in Montreal, wrote to Dartmouth on the failure to rally the people after word arrived of the impending invasion from the colonies to the south:
My Lord !I am sorry to transmit to Your Lordship the disagreeable account of a disagreeable Business, some time in the Beginning of this Month, upon news of the Rebel Army approaching, General Carleton set out for Montreal in great Haste; the 7th instant the Rebels landed in the Woods near St. John's, and beat back to their Boats by a Party of Savages incamped at that Place; in this Action the Savages behaved with great Spirit and Resolution, and had they remained firm to our Interests, probably the Province would have been safe for this Year, but finding the Canadians in General averse to the taking up Arms for the Defence of their Country, they withdrew, and made their Peace.
After their Defeat the Rebels retired to the Isle aux Noix, where they continued till lately, sending out some Parties, and many Emissaries, to debauch the Minds of the Canadians and Indians, in which they have proved too successful, and for which they were too well prepared by the Cabals and Intrigues of these two last years; We knew of their being reinforced, and very considerably, I suppose, as they appeared in Numbers near St. John's last Sunday Evening; where or when they landed, or the Particulars since, we have but very imperfect Accounts of, all Communications with the Forts of St. John's and Chambli, being, as far as I can find, entirely cut off.
No Means have been left untried to bring the Canadian Peasantry to a Sense of their Duty, and engage them to take up arms in Defence of the Province, but all to no Purpose. The Justice must be done to the Gentry, Clergy, and most of the Bourgeoisie, that they have shewen the greatest Zeal and Fidelity to the King's Service, and exerted their best endeavours to reclaim their infatuated Countrymen; [...][13]
Effect on the Thirteen Colonies
The Quebec Act angered the Americans and was termed one of the Intolerable Acts by the Patriots, and contributed to the coming of the American Revolution.
Frontiersmen from Virginia and other colonies were already entering that area. Land development companies such as the Ohio Company had already been formed to acquire ownership of large tracts and sell land to settlers and trade with the Indians. Americans denounced the Act for promoting the growth of "Papism" (Catholicism)[14] and cutting back on their freedom and traditional rights. In particular, the colonial governments of New York, Pennsylvania and Virginia were angered by the unilateral assignment of the Ohio lands to Quebec, which had each been granted them in their royal charters.[15]
langston (2006) looked at press reaction in New England. Some colonial editors explained their views on how it reorganized Canadian governance, explaining how they felt it established direct rule by the Crown and limiting the reach of English law to criminal jurisprudence. Isaiah Thomas of the Massachusetts Spy drew links between the Quebec Act and legislation circumscribing American liberties, such as the Tea Act and the Coercive Acts. Editors shaped public opinion by writing editorials and reprinting opposition letters from both sides of the Atlantic. The First Continental Congress, which met from 5 September to 26 October 1774, addressed the inhabitants of Quebec, warning them of the perils of the increasingly arbitrary, tyrannical, and oppressive nature of British government.

The Quebec Act was never enforced outside the traditional boundaries of Quebec. Its main significance in the Thirteen Colonies was that it angered the Patriots, and dismayed the Loyalists who supported the Crown, and helped to accelerate the confrontation that became the American Revolution (Miller 1943). The Act is listed as one of the rebels' grievances in the Declaration of Independence as one of the "Acts of pretended Legislation ...
For abolishing the free System of English Laws in a neighbouring Province, establishing therein an Arbitrary government, and enlarging its Boundaries so as to render it at once an example and fit instrument for introducing the same absolute rule into these Colonies"
The First Continental Congress petitioned Parliament to repeal the Intolerable Acts, which Parliament declined to do. Instead, in February 1775 Parliament passed the Conciliatory Resolution in an attempt to curry favor with the angry colonists. This was too little, too late, as the war broke out before news of its passage could reach the colonies.[16]
In Quebec the 1774 Act was effectively superseded by the Constitutional Act of 1791, which partitioned Quebec into two new provinces, Upper and Lower Canada.
See also
- Constitutional history of Canada
- Timeline of Quebec history
- History of Ontario
- History of Canada
- American Revolution
Notes
- ↑ Schedule 1, Short Titles Act 1896
- ↑ Gerald E. Hart (1891). The Quebec Act 1774. Montreal. p. 12.
- ↑ R. Douglas Francis; Richard Jones; Donald B. Smith (2010). Journeys: A History of Canada (6 ed.). p. 100. ISBN 978-0-17-644244-6.
- ↑ Derek H. Davis (2000). Religion and the Continental Congress, 1774-1789 : Contributions to Original Intent: Contributions to Original Intent. Oxford University Press. p. 153.
- ↑ Richard B. Drake (2004). A History of Appalachia. University Press of Kentucky. p. 61.
- ↑ See full text of Act here.
- ↑ Maddock, Brian; History & Citizenship Education 3
- ↑ Shortt 1918, p. 660
- ↑ Shortt 1918, p. 661
- ↑ Shortt 1918, p. 663
- ↑ Shortt 1918, p. 665
- ↑ Shortt 1918, p. 670
- ↑ Shortt 1918, p. 667
- ↑ Joseph J. Casino, "Anti-Popery in Colonial Pennsylvania," Pennsylvania Magazine of History and Biography Vol. 105, No. 3 (Jul., 1981), pp. 279-309 in JSTOR
- ↑ Gordon Wood, The American Revolution (New York: Random House, 2002).
- ↑ Alden, John R (1969). A history of the American Revolution. New York: Knopf. pp. 164–170. ISBN 0-306-80366-6.
References
- Coupland, Reginald, "'The Quebec act: a study in statemanship," Oxford, Clarendon Press, 1925.
- Langston, Paul, "'Tyrant and Oppressor!' Colonial Press Reaction to the Quebec Act," Historical Journal of Massachusetts, 34,1 (2006), 1-17.
- Lawson, Philip, "'Sapped by Corruption': British Governance of Quebec and the Breakdown of Anglo-American Relations on the Eve of Revolution," Canadian Review of American Studies, 22,3 (1991), 301-323. Full text: online in Ebsco.
- Miller, John C., Origins of the American Revolution, 1943. online version.
- * Creviston, Vernon P., '"No King unless it be a Constitutional King": Rethinking the Place of the Quebec Act in the Coming of the American Revolution,' Historian, 73,3 (2011), 463–479.
Primary sources
- Cavendish, Sir Henry (1839). Debates of the House of Commons in the Year 1774 on the Bill for Making More Effectual Provision for the Government of the Province of Quebec: Drawn Up from the Notes of the Henry Cavendish, Member for Lostwithiel, London: Ridgway, 303 p. (online)
- Shortt, Adam; Doughty, Arthur G. (1918). Documents relating to the constitutional history of Canada 1759-1791 (2nd ed.).
External links
| Wikisource has original text related to this article: |
- Original text of The Quebec Act (bilingual)
- Full (clear) text of The Quebec Act - Law Society of Upper Canada
- Canada in the Making - Constitutional History
- Article about the Quebec Act from the 1911 Encyclopædia Britannica
.svg.png)