Project anatomy
A project anatomy (also integration anatomy or organic integration plan) is a tool for integration planning that visualizes dependencies between work items in development projects. It is mainly used in incremental development and integration driven development projects.
The project anatomy has evolved from the system anatomy and in its purest form the work items (called work packages) reflect the development of system capabilities. Often a more pragmatic approach is taken, though, where work packages may contain other items with important dependencies as well, e.g. HW deliveries for embedded systems.
Benefits:
- Simple
- Easy to grasp view of what to do, what is done and the dependencies between work packages
- Collaborative
- Common view for developers, project managers and sponsors
- Helps in finding and managing risks and delays
- Can be used to manage dependencies between teams and sprints in large agile development projects
Limitations:
- Can include, but not manage, lead time aspects
- Can include, but not manage, resource aspects
History
History of system anatomies Project anatomies have evolved from system anatomies, mainly at Ericsson, since the late 1990s. Both the terminology and the methodology have differed between organizations and the difference between "system anatomy", "project anatomy", "delta anatomy" and "integration anatomy" is sometimes diffuse or non-existent. In 2004 FindOut Technologies presented a SW tool (Paipe) for managing anatomies with more properties. The company has, since then, worked to establish the term Project Anatomy.
Example
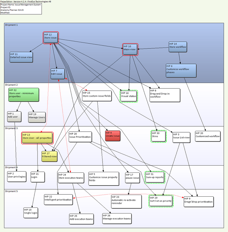
The project anatomy below is an example showing the work packages needed to develop a simple issue management system.
Work packages with many dependencies are called spiders and indicate a risk. The risk may be managed by splitting the work package or by moving dependants of it to later shipments (increments).
The colors indicate the current status of work packages, where green means “on track”, yellow means “at risk” and red means “off track”. Blue work packages are done.

See also
Further reading
- Taxén L et al., The System Anatomy: Enabling Agile Project Management, Studentlitteratur, ISBN 978-91-44-07074-2
- Adler, N. (1999). Managing Complex Product Development – Three approaches. EFI, Stockholm School of Economics. ISBN 91-7258-524-2
- Berggren, C., Järkvik, J., & Söderlund, J. (2008). Lagomizing, organic integration, and systems emergency wards: Innovative practices in managing complex systems development projects. Project Management Journal, Supplement, 39, 111–122
- Lilliesköld, J., Taxén, L., Karlsson, M., & Klasson, M. (2005). Managing complex development projects – using the system anatomy. In Proceedings Portland International Conference on Management of Technology and Engineering, PICMET ’05, July 31 – Aug 4th, 2005, Portland, Oregon – USA.
- Taxén L, Lilliesköld J (2005) Manifesting Shared Affordances in System Development – the System Anatomy, ALOIS*2005, The 3rd International Conference on Action in Language, Organisations and Information Systems, 15–16 March 2005, Limerick, Ireland, pp. 28–47. Retrieved from http://www.alois2005.ul.ie/ (Feb 2006).
- Järkvik, J., Berggren, C., & Söderlund, J. (2007). Innovation in project management: A neo-realistic approach to time-critical complex systems development. IRNOP VIII Conference, Brighton, UK, September 19–21, 2007
- Jönsson, P. (2006). The Anatomy-An Instrument for Managing Software Evolution and Evolvability. Second International IEEE Workshop on Software Evolvability (SE'06) (pp. 31–37). Philadelphia, Pennsylvania, USA. September 24, 2006.
- Taxén, L., & Lilliesköld, J. (2008). Images as action instruments in complex projects, International Journal of Project Management, 26(5), 527–536
- Taxén, L., & Petterson, U. (2010). Agile and Incremental Development of Large Systems. In The 7th European Systems Engineering Conference, EuSEC 2010. Stockholm, Sweden, May 23–26, 2010
- Söderlund, J. (2002). Managing complex development projects: arenas, knowledge processes and time. R&D Management, 32(5), 419–430.