Navy Command Headquarters
| Navy Command Headquarters | |
|---|---|
|
Navy Command Headquarters | |
| Country | United Kingdom |
| Branch |
|
| Location |
Whale Island, Hampshire 50°48′53.7″N 1°5′59.1″W / 50.814917°N 1.099750°W |
| Commanders | |
| Fleet Commander | Vice Admiral Ben Key |
Navy Command Headquarters is the organisation responsible for the direction and management of the Naval Service of the United Kingdom in accordance with legislation and the requirements of the Ministry of Defence. The command is the base of the Fleet Commander. It also provides forces by means of providing ships, personnel, aircraft and equipment in support of UK defence policy objectives.
The equivalent in the British Army is Army Headquarters at Andover and the equivalent in the Royal Air Force is Headquarters Air Command at High Wycombe.
Locations

NCHQ is distributed across a number of locations with the majority of the staff at:
- Navy Command Headquarters (Sir Henry Leach Building and West Battery Building), HMS Excellent, Portsmouth - Main staff
- Moore Building, HMS Excellent - Fleet Battle Staff
- Northwood Headquarters, Northwood - Commander Operations and his staff
- HM Naval Bases Portsmouth, Devonport and Faslane
- Stonehouse Barracks, Plymouth
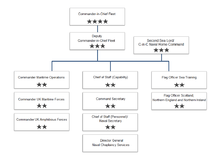
Structure of the headquarters


NCHQ organisation comprises at least three sub groups:[1][2]
- Flag Officer Sea Training
- Fleet Battle Staff
- Maritime Warfare Centre
The major commanders include:
- Fleet Commander
- Second Sea Lord
- Flag Officer Sea Training
- Commander of the United Kingdom Maritime Force (COMUKMARFOR)
- Commander UK Amphibious Forces & Commandant General Royal Marines
Fleet Battle Staff
The Fleet Battle Staff (also known as the UK Maritime Battle Staff, or UKMARBATSTAFF) is the UK's naval planning department and is a constituent part of the NCHQ. In May 2004 Jane's Defence Weekly ran a profile of the organisation, writing that it was created in 2001 as a result of the 'Fleet FIRST' reorganisation.[3] In 2004 its location was reported as the Fieldhouse Building, Whale Island, Portsmouth.
Richard Scott wrote that the FBS supported five independent commanders: Commander United Kingdom Maritime Forces (COMUKMARFOR), COMUKAMPHIBFOR (Commander United Kingdom Amphibious Forces, who is dual hatted as Commandant General Royal Marines), COMUKTG (Commander UK Task Group), Commander Amphibious Task Group (COMATG), and the Commander 3 Commando Brigade. Their combined staffs constitute the Fleet Battle Staff.[4]
Scott wrote that three of the five staffs are at Whale Island, the exceptions being Commander Amphibious Task Group and Commander 3 Cdo Brigade which remained at Stonehouse Barracks, Plymouth.
COMUKMARFOR, Scott wrote, achieved full operating capability in December 2002. The department was established in 2003 in order to provide control for High Readiness Forces (Maritime). The previous 2-star seagoing commander's title was changed from Commander United Kingdom Task Group (COMUKTG) to (COMUKMARFOR).[4] The staff numbers 69 personnel with 60 kept in reserve and they work to provide the UK Maritime Component Commander (MCC) capability for overseas operations.[4]
Scott wrote in 2004 that '..the 'scalability' of the battle staff, coupled with the portability of laptop-hosted command tools - means that it can be hosted in a range of ship platforms, or even ashore.'[5]
References
- ↑ Senior Naval Staff
- ↑ Navy Command Headquarters
- ↑ Richard Scott, 'The evolution of the Fleet Battle Staff,' Jane's Defence Weekly, 19 May 2004, p.26
- ↑ JDW

