Firefox OS

This article is about the operating system by Mozilla. For other uses, see Firefox (disambiguation).
Firefox OS

Firefox OS 2.1 nightly build lock screen
Developer Mozilla
Written in HTML5, CSS, JavaScript,[1] C++
OS family Firefox OS/Open Web (based on Linux kernel)
Working state Discontinued
Source model Open source[2]
Initial release February 21, 2013 (2013-02-21)
Latest release 2.2.0 / April 29, 2015 (2015-04-29)
Latest preview 2.5.0
Marketing target Smartphones
Tablet computers
Platforms ARM, x86, MIPS
Kernel type Monolithic (Linux)
Default user interface Graphical
License Free software (MPL 2.0[2][3])
Official website mozilla.org/firefox/os

Firefox OS[4] (project name: Boot to Gecko, also known as B2G)[5] is a discontinued open-source operating system  made for smartphones,[6] tablet computers[7] and smart TVs[8][9]  designed by Mozilla and external contributors, based on the rendering engine of their Firefox web browser and the Linux kernel.

Firefox OS is designed to provide a complete,[10] community-based alternative operating system, for running web applications directly or those installed from an application marketplace. The applications use open standards and approaches such as JavaScript and HTML5, a robust privilege model, open web APIs that can communicate directly with hardware, e.g. cellphone hardware.[5] As such, Mozilla with Firefox OS competed with commercially developed operating systems such as Apple's iOS, Google's Android, Microsoft's Windows Phone,[10] BlackBerry's BlackBerry 10 and Jolla's Sailfish OS.

History

Firefox OS was publicly demonstrated in February 2012, on Android-compatible smartphones.[11][12] By December 16, 2014, Firefox OS phones were offered from 14 operators in 28 countries throughout the world.[13]

On December 8, 2015, Mozilla announced that it will stop sales of Firefox OS smartphones through carriers.[14] Mozilla later announced that Firefox OS smartphones would be discontinued by May 2016, as the development of "Firefox OS for smartphones"[15] would cease after the release of version 2.6. Around the same time, it was reported that Acadine Technologies, a startup founded by Li Gong (former president of Mozilla Corporation) with various other former Mozilla staff among its employees, would take over the mission of developing carrier partnerships, for its own Firefox OS derivative H5OS.[16]

In January 2016, Mozilla announced that Firefox OS would power Panasonic's UHD TVs (as previously announced Firefox OS "would pivot to connected devices").[17] In September 2016, Mozilla announced that work on Firefox OS has ceased, and all B2G-related code is going to be removed from mozilla-central. [18]

Project inception and roll-out

Commencement of project

On July 25, 2011, Andreas Gal, Director of Research at Mozilla Corporation, announced the "Boot to Gecko" Project (B2G) on the mozilla.dev.platform mailing list.[10] The project proposal was to "pursue the goal of building a complete, standalone operating system for the open web" in order to "find the gaps that keep web developers from being able to build apps that are  in every way  the equals of native apps built for the iPhone, Android, and Windows Phone 7."[10] The announcement identified these work areas: new web APIs to expose device and OS capabilities such as telephone and camera, a privilege model to safely expose these to web pages, applications to prove these capabilities, and low-level code to boot on an Android-compatible device.

This led to much blog coverage.[19][20] According to Ars Technica, "Mozilla says that B2G is motivated by a desire to demonstrate that the standards-based open Web has the potential to be a competitive alternative to the existing single-vendor application development stacks offered by the dominant mobile operating systems."[21]

In 2012, Andreas Gal expanded on Mozilla's aims. He characterized the current set of mobile OS systems as "walled gardens"[22] and presented Firefox OS as more accessible: "We use completely open standards and there’s no proprietary software or technology involved."[22] (That changed in 2014; see Digital rights management (DRM), below.) Gal also said that because the software stack is entirely HTML5, there are already a large number of established developers.[22] This assumption is employed in Mozilla's WebAPI.[23] These are intended W3C standards that attempt to bridge the capability gap that currently exists between native frameworks and web applications.[24] The goal of these efforts is to enable developers to build applications using WebAPI which would then run in any standards compliant browser without the need to rewrite their application for each platform.

Jan Jongboom at the Simonyi Conference - 2014

Development history

In July 2012, Boot to Gecko was rebranded as 'Firefox OS',[25] after Mozilla's well-known desktop browser, Firefox, and screenshots began appearing in August 2012.[26]

In September 2012, analysts Strategy Analysts forecast that Firefox OS would account for 1% of the global smartphone market in 2013  its first year of commercial availability.[27]

In February 2013, Mozilla announced plans for global commercial roll-out of Firefox OS.[28] Mozilla announced at a press conference before the start of Mobile World Congress in Barcelona that the first wave of Firefox OS devices will be available to consumers in Brazil, Colombia, Hungary, Mexico, Montenegro, Poland, Serbia, Spain and Venezuela. Mozilla has also announced that LG Electronics, ZTE, Huawei and TCL Corporation have committed to making Firefox OS devices.[29]

In December 2013, new features were added with the 1.2 release, including conference calling, silent SMS authentication for mobile billing, improved push notifications, and three state setting for Do Not Track.[30]

Async Pan and Zoom (APZ),[31] included in version 1.3, should improve user interface responsiveness.

Work is currently being done to optimize Firefox OS to run a 128 MB platform with version 1.3T.[32] A 128 MB device is out[33] that seems to use that version but it may be unfinished.

In 2015, Mozilla ported Firefox OS (an "experimental version") to MIPS32 to work in a sub-$100 tablet (that can also run Android 4.4 KitKat).[34] Mozilla has also begun the development of Smart Feature Phones[35]

Digital rights management (DRM)

In 2014, Gal announced a change in course, writing that future versions of the Firefox browser would include DRM.[36] Implementation of DRM in the Firefox browser began with version 38.[37]

In August 2015, attempts by Matchstick TV (based on Firefox OS) to add DRM caused the demise of Matchstick, a decision that Boing Boing called "suicide-by-DRM."[38]

Demonstrations

Mozilla's Firefox OS, version Boot2Gecko-prerelease on Nexus 4 (LG E960) (Code name: mako)

At Mobile World Congress 2012, Mozilla and Telefónica announced that the Spanish telecommunications provider intended to deliver "open Web devices" in 2012, based on HTML5 and these APIs.[39] Mozilla also announced support for the project from Adobe and Qualcomm, and that Deutsche Telekom’s Innovation Labs will join the project.[40] Mozilla demonstrated a "sneak preview" of the software and apps running on Samsung Galaxy S II phones (replacing their usual Android operating system).[11][41] In August 2012, a Nokia employee demonstrated the OS running on a Raspberry Pi.[42]

Firefox OS is compatible with a number of devices, including Otoro, PandaBoard, Emulator (ARM and x86), Desktop, Nexus S, Nexus S 4G, Samsung Galaxy S II, Galaxy Nexus[43] and Nexus 4. A MIPS port was created by Imagination Technologies in March 2015.[44]

In December 2012, Mozilla rolled out another update and released Firefox OS Simulator 1.0, which can be downloaded as an add-on for Firefox. The latest version of Firefox OS Simulator, version 4.0, was released on July 3, 2013[45] and announced on July 11, 2013.[46]

Mozilla's planned US$25 Firefox smartphone displayed at MWC, is built by Spreadtrum.[47] Mozilla has collaborated with four handset makers and five wireless carriers to provide five Firefox-powered smartphones in Europe and Latin America so far with cellphone launches being led by UK marketer John D. Bernard. In India, Mozilla planned a launching at $25 in partnership with Intex & Spice,[48] but the price ended up being $33 (converted from 1,999 Rupees).[49]

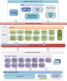
Core technologies

Firefox OS architecture diagram

The initial development work involves three major software layers:[50]

Gonk

Gonk consists of a Linux kernel and user-space hardware abstraction layer (HAL). The kernel and several user-space libraries are common open-source projects: Linux, libusb, BlueZ, etc. Some other parts of the HAL are shared with the Android project: GPS, camera, among others. Gonk is basically an extremely simple Linux distribution and is therefore from Gecko's perspective, simply a porting target of Gecko; there is a port of Gecko to Gonk, just like there is a port of Gecko to OS X, and a port of Gecko to Android. However, since the development team have full control over Gonk, the developers can fully expose all the features and interfaces required for comprehensive mobile platforms such as Gecko, but which aren't currently possible to access on other mobile OSes. For example, using Gonk, Gecko can obtain direct access to the full telephony stack and display framebuffer, but doesn't have this access on any other OS.[50]

Gecko

Main article: Gecko

Gecko is the web browser engine of Firefox OS. Gecko implements open standards for HTML, CSS, and JavaScript. Gecko includes a networking stack, graphics stack, layout engine, virtual machine (for JavaScript), and porting layers.[50]

Gaia

Gaia is the user interface of Firefox OS and controls everything drawn to screen. Gaia includes by default implementations of a lock screen, home screen, telephone dialer and contacts application, text-messaging application, camera application and a gallery support, plus the classic phone apps: mail, calendar, calculator and marketplace. Gaia is written entirely in HTML, CSS, and JavaScript. It interfaces with the operating system through Open Web APIs, which are implemented by Gecko. Because it uses only standard web APIs, it can work on other OSes and other web-browsers.[50]

Release history

Version[51] First build created Feature Complete (FC) date[52] Code Complete (CC) date[53] Release date[54] Codename Gecko version[51] Included security fixes[51] End of Life[54]
1.0 August 14, 2012 December 22, 2012 February 21, 2013 TEF Gecko 18 Gecko 18 February 21, 2013
1.0.1 January 25, 2013 September 6, 2013 Shira Gecko 18 Gecko 20 September 6, 2013
1.1.0 February 20, 2013 March 29, 2013 October 9, 2013[55] Leo Gecko 18+ (new APIs) Gecko 23 May 27, 2014
1.1.1 August 24, 2013 HD Gecko 18+ (new APIs) Gecko 23 May 27, 2014
1.2.0 June 21, 2013 September 15, 2013 December 9, 2013 Koi Gecko 26[56] Gecko 26 June 9, 2014
1.2.1 December 4, 2013 Gecko 26 Gecko 26 December 17, 2013
1.3.0 September 17, 2013 January 31, 2014 March 17, 2014 Gecko 28 Gecko 28 September 4, 2014
1.3.0t April 8, 2014 Gecko 28 Gecko 28 December 19, 2014
1.4.0 December 10, 2013 April 25, 2014 June 9, 2014 August 8, 2014 Gecko 30 Gecko 30 May 14, 2015
1.5.0 March 17, 2014 April 14, 2014
2.0.0 February 21, 2013 July 21, 2014 September 1, 2014 Gecko 32 Gecko 32 July 23, 2015
2.1.0 June 9, 2014 October 13, 2014 November 21, 2014 Gecko 34 Gecko 34 July 23, 2015
2.2.0 September 2, 2014 April 29, 2015 June 8, 2015 August 20, 2015 Gecko 37 Gecko 37
2.5.0 January 12, 2015 November 2, 2015 (planned) January 4, 2016 (planned) Gecko 44 Gecko 44
2.6.0 October 30, 2015
Spark v0.1 April 15, 2015 June 22, 2015 Spark Latest

Comparison with Android

Both Firefox OS and Android use the Linux kernel. Firefox OS uses the Gecko engine on top of Linux kernel to render the screen output. Coding is done using HTML, CSS and JavaScript (as in making a webpage). Thus, a Firefox OS app is essentially a website built using these three languages. On the other hand, Android, similar to Microsoft Windows, has a dedicated path for every operation and functionality, i.e. apps are coded in java, using Android Studio. So Android provides a broader set of controls and development options, as compared to what can be achieved using HTML, CSS and JS. Android also enjoys greater maturity and support. Firefox OS, however, features all the essentials required to use a smartphone.[57][58] Firefox launched its first official device in Germany in 2014, which was an Alcatel One Touch Fire. The device had a 3.5” HVGA screen and Cortex A5 processor. 256MB RAM and 512MB storage. As of December 2015, Mozilla has launched 12 smartphones across 24 countries.[59]

Criticisms

Chris Ziegler of the technology blog The Verge wrote that Firefox OS will take app distribution to pre-iPhone era, requiring application developers to deal with multiple carriers and their app stores.[60][61] At the Mobile World Congress, Mozilla's CEO Gary Kovacs said that Firefox OS has the advantage that users need not install an app to use it. Mozilla is making the most of this with the search functionality built into Firefox OS, a core feature of the platform.[62]

Janne Lindqvist, a mobile security researcher at the Rutgers University WINLAB, expressed concern about the discovery mechanism of a web-based platform, but a Mozilla spokesperson has stated that Mozilla requires developers to "package downloadable apps in a zip file that has been cryptographically signed by the store from which it originated, assuring that it has been reviewed." In addition, "apps coming back from search are given only limited access to device programming interfaces and applications, unless the user grants permission for further access."[63]

Devices

Officially and unofficially supported devices

The structural similarities between Firefox OS and Android allow the Mozilla platform to run on a number of devices that ship with Android. While some ports of Firefox OS are hardly different from their original versions, others are heavily modified to fit the device in question. There are quite a few to note that are specifically made for Firefox OS as stated above. There are some that are designed for the developers themselves and others that are consumer-phones. While to add to it there are also emulators for testing both apps and the OS itself on the desktop which are designed for both OS testing and the developers themselves.

Firefox OS specific devices for developers:

Firefox OS specific devices for consumers:

Firefox OS has been ported to the following devices:

See also

References

  1. B2G/Architecture - Mozilla Wiki.
  2. 1 2 "Mozilla Licensing Policies". Mozilla.
  3. "Mozilla Eula". Mozilla.
  4. "The first mobile in Spain with Firefox OS. Geekphone Keon y Peak". January 22, 2013.
  5. 1 2 "Firefox OS". Mozilla. August 21, 2012. Retrieved September 17, 2012.
  6. Olson, Parmy (April 15, 2013). "Want to Buy A Webphone?". Forbes (paper). p. 52.
  7. Dotzler, Asa (January 6, 2014). "Mozilla Launches Contribution Program to Help Deliver Firefox OS to Tablets". Retrieved March 19, 2014.
  8. Now you can buy a Panasonic Smart TV with Firefox OS (in Europe) May 2015
  9. "Mozilla and Partners to Bring Firefox OS to New Platforms and Devices". Mozilla Corporation. January 6, 2014.
  10. 1 2 3 4 Gal, Andreas (June 25, 2011). "Booting to the web". mozilla.dev.platform (Mailing list). Retrieved November 20, 2011.
  11. 1 2 Ginny Maies (February 28, 2012). "First Look at Mozilla's Web Platform for Phones: 'Boot to Gecko'". PCWorld. Retrieved March 23, 2012.
  12. "Mozilla making mobile OS using Android". blog. I Didn't Know That!. July 2011. Retrieved August 4, 2011.
  13. "Firefox OS Expands to Nearly 30 Countries". Mozilla Corporation. December 16, 2014.
  14. http://arstechnica.com/gadgets/2015/12/firefox-os-smartphones-are-dead/
  15. "Firefox OS/Connected Devices Announcement". Mozilla. Retrieved February 5, 2016. This means that Firefox OS for smartphones will no longer have staff involvement beyond May. [..] As of today, we have 3 projects that have passed the first gate including SmartTV, and about a dozen more projects are prepping for review.
  16. Shankland, Stephen (2015-12-10). "Startup picks up the torch for troubled Firefox OS". CNET. Retrieved 2015-12-12.
  17. https://blog.mozilla.org/blog/2016/01/05/firefox-os-will-power-new-panasonic-uhd-tvs-unveiled-at-ces/
  18. "B2G OS and Gecko Annoucement from Ari Jaaksi & David Bryant". September 27, 2016. Retrieved September 27, 2016.
  19. "The Firefox Phone? Mozilla Working on Android-Esque OS". blog. Gagagadget. July 26, 2011. Retrieved August 4, 2011.
  20. Andrew Kameka (July 26, 2011). "Mozilla borrows from Android to create its own mobile operating system". blog. androinica. Retrieved August 4, 2011.
  21. Ryan Paul (July 26, 2011). "Mozilla eyes mobile OS landscape with new Boot to Gecko project". Ars Technica. Retrieved August 4, 2011.
  22. 1 2 3 "Mozilla's Boot 2 Gecko and why it could change the world - Features". Know Your Mobile. March 2, 2012. Retrieved August 18, 2012.
  23. WebAPI
  24. "WebAPI - MozillaWiki". Wiki.mozilla.org. Retrieved June 14, 2013.
  25. Brown, Mark (August 8, 2012). "Mozilla's HTML5 phone platform now called Firefox OS, launching 2013 (Wired UK)". Wired.co.uk. Retrieved August 18, 2012.
  26. "Mozilla shows off Firefox OS screenshots". The Inquirer. Retrieved August 18, 2012.
  27. "Firefox OS to Capture 1 Percent Share of Global Smartphone Market in 2013". Strategy Analytics. Retrieved September 27, 2012.
  28. "Mozilla Announces Global Expansion for Firefox OS". mozilla. February 24, 2013. Retrieved March 27, 2013.
  29. "Mozilla reveals Firefox smartphone launch partners". BBC. February 24, 2013. Retrieved March 28, 2013.
  30. "Firefox OS 1.2 for developers". Mozilla Developer Network.
  31. "Platform/GFX/APZ". mozilla.org.
  32. https://wiki.mozilla.org/FirefoxOS/Tarako
  33. "Intex Cloud FX - Smartphone with Mozilla Firefox OS 1.3T". Firefox OS Devices.
  34. Shah, Agam (March 23, 2015). "Imagination floats sub-$100 MIPS tablet running Firefox OS". PC World. IDG News Service. Retrieved June 5, 2015.
  35. "Is there a market for the new Smart Feature Phones? - Firefox OS Central". Retrieved 2015-09-18.
  36. http://www.theguardian.com/technology/2014/may/14/firefox-closed-source-drm-video-browser-cory-doctorow
  37. https://support.mozilla.org/en-US/kb/enable-drm
  38. https://boingboing.net/2015/08/04/open-chromecast-killer-com.html
  39. "Telefónica and Mozilla pioneer first Open Web Devices" (Press release). Telefónica. February 27, 2012. Retrieved March 23, 2012.
  40. "Mozilla in Mobile – the Web is the Platform" (Press release). Mozilla. February 27, 2012. Retrieved March 23, 2012.
  41. Chloe Albanesius (February 28, 2012). "Mozilla Tackles Walled Gardens, Demos 'Boot to Gecko' Mobile OS". PCMag.com. Retrieved March 23, 2012.
  42. "Raspberry Pi now comes in Firefox OS flavour". Theregister.com. Retrieved September 15, 2012.
  43. "B2G Build Prerequisites". Mozilla Developer Network. Retrieved September 9, 2012.
  44. "Firefox OS ported to MIPS on Ingenic tablet". LinuxGizmos.
  45. "Firefox OS Simulator :: Versions :: Add-ons for Firefox". Retrieved July 15, 2013.
  46. Angelina Fabbro (July 11, 2013). "Firefox OS Simulator 4.0 released ✩ Mozilla Hacks – the Web developer blog". Retrieved July 15, 2013.
  47. "Spreadtrum planning a $25 Firefox OS smartphone". GSMArena.com.
  48. "Mozilla to launch $25 phone in India in partnership with Intex & Spice". IndianWeb2.com. Retrieved June 18, 2014.
  49. Bianca Vázquez Toness, Bloomberg News (August 25, 2014). "Mozilla debuts $33 Cloud FX smartphone in bid to capture Indian market". Financial Post.
  50. 1 2 3 4 "B2G/Architecture wiki page". MDN. Mozilla. September 3, 2014. Retrieved November 5, 2014.
  51. 1 2 3 "Release Management/B2G Landing - MozillaWiki". MozillaWiki. Retrieved July 23, 2015.
  52. "B2G/Roadmap". Retrieved August 16, 2015.
  53. "Release Management/B2G Landing". mozilla.org.
  54. 1 2 "Index of /pub/mozilla.org/b2g/manifests/". Mozilla FTP server. Retrieved September 10, 2013.
  55. "Firefox OS Update (1.1) Adds New Features, Performance Improvements and Additional Language Support | Future Releases". Mozilla. Retrieved October 10, 2013.
  56. "Platform/2013-10-01". Retrieved August 16, 2015.
  57. "Fox Chase » Linux Magazine". Linux Magazine. Retrieved 2016-01-10.
  58. "Firefox OS Shows Continued Global Growth". The Mozilla Blog. Retrieved 2016-01-10.
  59. "Firefox OS Shows Continued Global Growth". The Mozilla Blog. Retrieved 2016-01-10.
  60. Chris Ziegler (February 27, 2013). "With Firefox OS, Mozilla gets a little dirty to clean the mobile web". The Verge. Retrieved June 14, 2013.
  61. Chris Ziegler (February 28, 2013). "Certified 'Powered by Firefox OS' devices require Firefox Marketplace, minimum hardware specs". The Verge. Retrieved June 14, 2013.
  62. Mozilla Explains Why Firefox OS Apps Are Fundamentally Better than Native Mobile Apps softpedia.com
  63. Talbot, David (February 28, 2013). "Security Researchers Raise Questions on How Mozilla's Web-Centric Firefox Mobile OS Will Stop Malicious Web Apps | MIT Technology Review". Technologyreview.com. Retrieved June 14, 2013.
  64. "Flame". Mozilla Developer Network.
  65. 1 2 "Geeksphone". Mozilla Developer Network.
  66. "ZTE Open - Mozilla". Retrieved August 27, 2015.
  67. "ZTE Open C - Mozilla". Retrieved August 27, 2015.
  68. "Cherry Mobile Ace Specs". CherryMobile.com. Retrieved 19 September 2016.
  69. "Symphony GoFox F15". Mozilla Developer Network.
  70. "Fx0". Mozilla Developer Network.
  71. "Intex Cloud FX". Mozilla Developer Network.
  72. "Spice Fire One MI FX1". Mozilla Developer Network.
  73. "Alcatel Onetouch Fire C 4020D". Mozilla Developer Network.
  74. "APC » Paper". apc.io.
  75. Spice Fire One Mi-FX 2 Firefox OS smartphone, tech4me.in.
  76. Free Xperia Project, -. "Firefox OS on SP".
  77. 1 2 "[ROM][Dragonsphere Team][B2G][HTML5][NO ANDROID]Firefox OS [OFICIAL BUILD][B009](NEW UPDATE:Flasheable+APN FIX)". MoDaCo. April 11, 2014. Retrieved January 23, 2015.
  78. HTC Pico/Explorer unofficial port. "[B2G][FIREFOX OS] For HTC Explorer".
  79. "[October 27] FirefoxOS (nexus 4) 1.1 - 2.2 -… - Google Nexus 4 - XDA Forums". XDA Developers.
  80. "[B2G] FireFox OS - Nightlies [11/Jun/2014]". XDA Developers.
  81. "[ROM][OCT 11] FirefoxOS 1.2 and 1.3". XDA Developers.
  82. Kevin Parrish. "Experimental Firefox OS Build Can Run On MIPS Hardware". Tom's Hardware.
  83. "Firefox OS now running on a MIPS-based reference tablet". Imagination Blog.
  84. "Moto G - Firefox OS Central". Retrieved 2015-09-30.
  85. "Firefox OS Port For Sony Devices". Retrieved 2015-09-30.
Wikimedia Commons has media related to Firefox OS.
This article is issued from Wikipedia - version of the 11/1/2016. The text is available under the Creative Commons Attribution/Share Alike but additional terms may apply for the media files.