Canis cedazoensis
| Canis cedazoensis Temporal range: Pliocene–Pleistocene | |
|---|---|
| Fossil | |
| Scientific classification | |
| Kingdom: | Animalia |
| Phylum: | Chordata |
| Class: | Mammalia |
| Order: | Carnivora |
| Family: | Canidae |
| Genus: | Canis |
| Species: | †C. cedazoensis |
| Binomial name | |
| †Canis cedazoensis Mooser and Dalquest 1975 | |
![]() | |
| Range of Canis cedazoensis based on fossil finds | |
Canis cedazoensis is an extinct species of smaller Canidae which was endemic to North America from the Blancan stage of the Pliocene epoch through the Irvingtonian stage of the Pleistocene epoch living 4.9 Ma—300,000 years ago.[1] Canis cedazoensis existed for approximately 4.6 million years.
Taxonomy
Canis cedazoensis was named by O. Mooser and W. W. Dalquest. 1975.[2]

Morphology
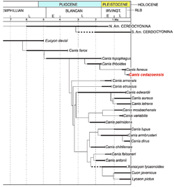
The morphology and dentition of C. cedazoensis suggests a hypercarnivorous jackal-like animal than what is seen in any current jackal or species of its time. C. cedazoensis is close in size to the living Canis aureus. C. cedazoensis appears to form an endemic clade with Canis thooides and Canis feneus, and is possibly descended from Canis lepophagus.[3][4]
Shared habitat
C. cedazoensis would have shared its habitat with both canids Armbruster's wolf and dire wolf for approximately 1.5 million years before becoming extinct about the same time as C. armbrusti. Other competitors would have been the felidae Smilodon and Homotherium.
Fossil distribution
The first fossil record was found in Cedazo, Mexico in an Irvingtonian terrestrial horizon. The second site was in eastern Arizona.
References
- ↑ PaleoBiology Database: Canis cedazoensis, age range and collections
- ↑ O. Mooser and W. W. Dalquest. 1975. Journal of Mammalogy
- ↑ Tedford, Richard H., Wang, Xiaoming, Taylor, Beryl E., Phylogenetic systematics of the North American fossil Caninae (Carnivora, Canidae). (Bulletin of the American Museum of Natural History, no. 325, p. 123 .PDF
- ↑ Tedford, Wang abstract
