Ecclesia (ancient Athens)

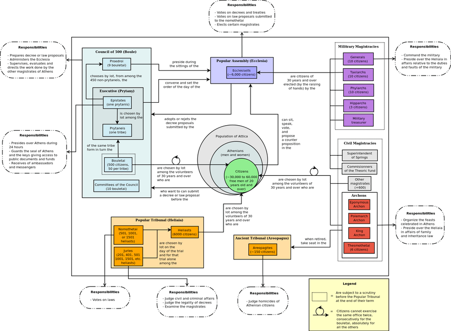
Constitution of the Athenians, 4th century BC. The ecclesia is represented by the small blue box in the top center of the image. This diagram is based on Aristotle's Constitution of the Athenians.
The ekklesia in Athens convened on a hill called the Pnyx

The ecclesia or ekklesia (Greek: ἐκκλησία) was the principal assembly of the democracy of ancient Athens during its "Golden Age" (480–404 BCE). It was the popular assembly, open to all male citizens with 2 years of military service. In 594 BC, Solon allowed all Athenian citizens to participate, regardless of class, even the thetes. The assembly was responsible for declaring war, military strategy and electing the strategoi and other officials. It was responsible for nominating and electing magistrates, thus indirectly electing the members of the Areopagus. It had the final say on legislation and the right to call magistrates to account after their year of office. In the 5th century BC its members numbered about 43,000 people. It would have been difficult, however, for non-wealthy people outside of the urban center of Athens to attend until payments for attendance were introduced in the late 5th century. It originally met once every month, but later it met three or four times per month. The agenda for the ekklesia was established by the Boule, the popular council. Votes were taken by a show of hands,counting of stones and voting using broken pottery.

A quorum of 6,000 members was required sometimes to do business. The ecclesia elected by lot annually the Boule or council. Some of their power under Solon was delegated to the Court by Pericles in his reforms.

In ancient Greece an ekklesiasterion was a building specifically built for the purpose of holding the meetings of the ecclesia. Like many other cities Athens did not have an ekklesiasterion. Instead, the regular meetings of the assembly were held on the Pnyx and two annual meetings took place in the Theater of Dionysus. Around 300 BC all the meetings of the ekklesia were moved to the theater. The meetings of the assembly could attract large audiences: 6,000 citizens might have attended in Athens during the fifth century BC.[1]

A police force of 300 Scythian slaves carried red ochre-stained ropes to induce the citizens who loitered in the agora of Athens to attend the meetings of the assembly. Anyone with red-stained clothes who was not in the meeting was liable to a penalty.[2][3]

See also

References

Citations
Bibliography
  • Hansen, Mogens Herman; Fischer-Hansen, Tobias (1994), "Political Architecture in Archaic and Classical Greek Poleis", in Whitehead, David, From Political Architecture to Stephanus Byzantius: Sources for the Ancient Greek Polis, Historia: Einzelschriften, vol. 87, Stuttgart: Franz Steiner Verlag, pp. 23–90, ISBN 978-3-515-06572-6 .
  • Moore, J. M., ed. (1975), Aristotle and Xenophon on Democracy and Oligarchy, Berkeley and Los Angeles, California: University of California Press, ISBN 978-0-520-02909-5 .
  • Osborne, Robin, ed. (2008), The World of Athens: An Introduction to Classical Athenian Culture, Cambridge, United Kingdom: Cambridge University Press, ISBN 978-0-521-69853-5 .
  • Sinclair, R. K. (1991), Democracy and participation in Athens, Cambridge, United Kingdom: Cambridge University Press, ISBN 978-0-521-42389-2 .
This article is issued from Wikipedia - version of the 11/21/2016. The text is available under the Creative Commons Attribution/Share Alike but additional terms may apply for the media files.