ABCG2
| View/Edit Human | View/Edit Mouse |
ATP-binding cassette sub-family G member 2 is a protein that in humans is encoded by the ABCG2 gene.[5][6] ABCG2 has also been designated as CDw338 (cluster of differentiation w338).
Function
The membrane-associated protein encoded by this gene is included in the superfamily of ATP-binding cassette (ABC) transporters. ABC proteins transport various molecules across extra- and intra-cellular membranes. ABC genes are divided into seven distinct subfamilies (ABC1, MDR/TAP, MRP, ALD, OABP, GCN20, White). This protein is a member of the White subfamily. Alternatively referred to as the Breast Cancer Resistance Protein, this protein functions as a xenobiotic transporter which may play a role in multi-drug resistance to chemotherapeutic agents including mitoxantrone and camptothecin analogues. Early observations of significant ABCG2-mediated resistance to anthracyclines were subsequently attributed mutations encountered in vitro but not in nature or the clinic. Significant expression of this protein has been observed in the placenta,[7] and it has been shown to have a role in protecting the fetus from xenobiotics in the maternal circulation.[8]
The transporter has also been shown to play protective roles in blocking absorption at the apical membrane of the intestine, and at the blood-testis barrier,[8] the blood–brain barrier,[8] and the membranes of hematopoietic progenitor and other stem cells. At the apical membranes of the liver and kidney, it enhances excretion of xenobiotics. In the lactating mammary gland, it has a role on excreting vitamins such as riboflavin and biotin into milk.[8]
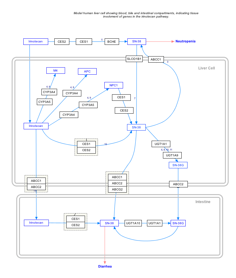
Interactive pathway map
| Click on genes, proteins and metabolites below to link to respective articles. [§ 1]
Fluorouracil (5-FU) Activity edit
|
Click on genes, proteins and metabolites below to link to respective articles. [§ 1]
Irinotecan Pathway edit
|
See also
References
- ↑ "Diseases that are genetically associated with ABCG2 view/edit references on wikidata".
- ↑ "Drugs that physically interact with ATP-binding cassette sub-family G member 2 view/edit references on wikidata".
- ↑ "Human PubMed Reference:".
- ↑ "Mouse PubMed Reference:".
- ↑ Allikmets R, Gerrard B, Hutchinson A, Dean M (Feb 1997). "Characterization of the human ABC superfamily: isolation and mapping of 21 new genes using the expressed sequence tags database". Hum Mol Genet. 5 (10): 1649–55. doi:10.1093/hmg/5.10.1649. PMID 8894702.
- ↑ Doyle LA, Yang W, Abruzzo LV, Krogmann T, Gao Y, Rishi AK, Ross DD (Jan 1999). "A multidrug resistance transporter from human MCF-7 breast cancer cells". Proc Natl Acad Sci U S A. 95 (26): 15665–70. doi:10.1073/pnas.95.26.15665. PMC 28101
. PMID 9861027. - ↑ "Entrez Gene: ABCG2 ATP-binding cassette, sub-family G (WHITE), member 2".
- 1 2 3 4 Vlaming ML, Lagas JS, Schinkel AH (January 2009). "Physiological and pharmacological roles of ABCG2 (BCRP): recent findings in Abcg2 knockout mice". Adv. Drug Deliv. Rev. 61 (1): 14–25. doi:10.1016/j.addr.2008.08.007. PMID 19118589.
Further reading
- Hazai E, Bikadi Z (2008). "Homology modeling of breast cancer resistance protein (ABCG2).". J Struct Biol. 162 (1): 63–74. doi:10.1016/j.jsb.2007.12.001. PMID 18249138.
- Abbott BL (2006). "ABCG2 (BCRP): a cytoprotectant in normal and malignant stem cells". Clin Adv Hematol Oncol. 4 (1): 63–72. PMID 16562373.
- Schmitz G, Langmann T, Heimerl S (2002). "Role of ABCG1 and other ABCG family members in lipid metabolism.". J. Lipid Res. 42 (10): 1513–20. PMID 11590207.
- Ejendal KF, Hrycyna CA (2003). "Multidrug resistance and cancer: the role of the human ABC transporter ABCG2.". Curr. Protein Pept. Sci. 3 (5): 503–11. doi:10.2174/1389203023380521. PMID 12369998.
- Doyle LA, Ross DD (2003). "Multidrug resistance mediated by the breast cancer resistance protein BCRP (ABCG2).". Oncogene. 22 (47): 7340–58. doi:10.1038/sj.onc.1206938. PMID 14576842.
- Sugimoto Y, Tsukahara S, Ishikawa E, Mitsuhashi J (2005). "Breast cancer resistance protein: molecular target for anticancer drug resistance and pharmacokinetics/pharmacodynamics.". Cancer Sci. 96 (8): 457–65. doi:10.1111/j.1349-7006.2005.00081.x. PMID 16108826.
- Ishikawa T, Tamura A, Saito H, et al. (2006). "Pharmacogenomics of the human ABC transporter ABCG2: from functional evaluation to drug molecular design.". Naturwissenschaften. 92 (10): 451–63. doi:10.1007/s00114-005-0019-4. PMID 16160819.
- Krishnamurthy P, Schuetz JD (2006). "Role of ABCG2/BCRP in biology and medicine.". Annu. Rev. Pharmacol. Toxicol. 46: 381–410. doi:10.1146/annurev.pharmtox.46.120604.141238. PMID 16402910.
- Robey RW, Polgar O, Deeken J, et al. (2007). "ABCG2: determining its relevance in clinical drug resistance.". Cancer Metastasis Rev. 26 (1): 39–57. doi:10.1007/s10555-007-9042-6. PMID 17323127.
External links
- ABCG2 protein, human at the US National Library of Medicine Medical Subject Headings (MeSH)
- Human ABCG2 genome location and ABCG2 gene details page in the UCSC Genome Browser.
This article incorporates text from the United States National Library of Medicine, which is in the public domain.


